Qorvo ACT4751M USB Fast-Charger Power IC
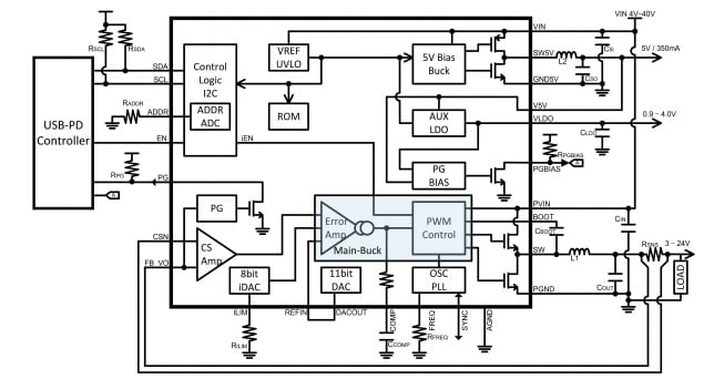
Qorvo ACT4751M USB Fast-Charger Power IC is a step-down, voltage-regulator IC for USB Type-C™ fast-charger applications for rapid in-vehicle charging of phones, tablets, and laptops. Qorvo ACT4751M integrates power and analog functions into a single-power IC. The chip operates up to 40V with protection features that withstand up to 48V load-dump events in demanding automotive environments. The component is fully optimized to minimize size while delivering maximum power conversion efficiency.A step-down charger provides protection between a power source and the device, mediating differences in the voltage source and the battery being charged. These chargers have become increasingly popular as more applications adopt USB Type-C ports because they are universal and capable of delivering high power. Multiple reference designs certified for USB Fast Chargers and Qualcomm Quick Charge 3.0, Quick Charge 4, and Quick Charge 4+ are offered supporting faster design certification and a short time to market.
The ACT4751M meets all power requirements for USB fast charger applications, including the Power Delivery 3.0 Programmable Power Supply (USB PD 3.0 PPS) specification. In addition to its AEC-Q100 qualification, the ACT4751M meets the automotive EMI standard CISPR 25 Class 3 with patented DC-DC conversion technologies.
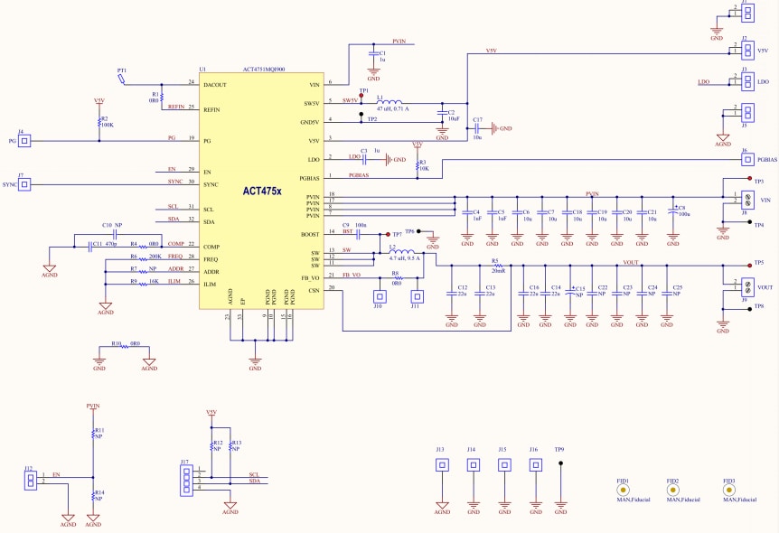
The Qorvo ACT4751M USB Fast-Charger Power IC is offered in a 32-pin QFN package ideal for space-constrained applications.
Features
- Certified USB fast charger, reference designs
- Qualcomm-certified, Quick charger 4+ designs
- Programmable output voltage by I2C from 3V to 24V in 12.5mV step
- Programmable output current limit from 0A to 4A in 256-step resolution
- Automotive, side-wall-plating, 5mm x 5mm QFN-32 package
Applications
- USB fast charger (PD 3.0 PPS) and USB PD charger
- Quick charger 4+, Quick charger 4, and Quick charger 3
- High-power LED lighting
Specifications
- AEC-Q100 Grade 1
- -40°C to +125°C operating temperature range
- CISPR 25 Class 3: Pass
- Step-down topology
- 4.5V to 40V input voltage range
- 4A maximum output current
- 450KHz to 2250KHz frequency range with spread spectrum operation
- Auxiliary power rails
- 350mA Mini-Buck
- 20mA LDO
- Lead-free, halogen-free, and RoHS compliant
Functional Block Diagram
Schematic Diagram
ACT4751M-101-REF04 Ref Design
ACT4751M-101-REF05 Ref Design
