Qorvo QPC4270PCK Evaluation Board

Qorvo QPC4270PCK Evaluation Board is a demonstration and prototyping platform based on the QPC4270 SPST High Isolation Absorptive Switch. The Qorvo QPC4270PCK Evaluation Board acts as a reference design for the QPC4270, operating at 1MHz to 3300MHz. The evaluation board features four 75Ω F-connectors and a 6-pin header, offering easy access to the pin signals of the QPC4270.

Features

  • Demonstration and prototyping platform based on the QPC4270 SPST High Isolation Absorptive Switch
  • Acts as a reference design for the QPC4270
  • Features four 75Ω F-connectors and a 6-pin header

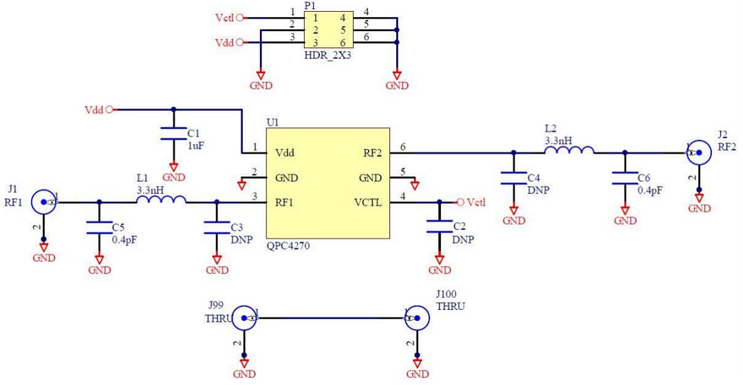
Board Schematic

Schematic - Qorvo QPC4270PCK Evaluation Board
Publicado: 2020-01-03 | Actualizado: 2024-09-16