Qorvo QPL7442PCK-01 Evaluation Board
Qorvo QPL7442PCK-01 Evaluation Board is designed to evaluate the QPL7442 RF amplifier. This QPL7442 amplifier is a low-noise and high-gain single-ended monolithic microwave IC (MMIC) RF amplifier. The QPL7442PCK-01 evaluation board is ideal for set-top boxes, cable modems, optical nodes, home gateways, CATV amplifiers, satellite low-noise amplifiers (LNAs), and terrestrial TV applications.Applications
- Cable, terrestrial, and satellite LNAs
- CATV amplifiers
- Optical node
- Cable modem
- Set-top boxes
- Home gateways
- Single-ended gain blocks
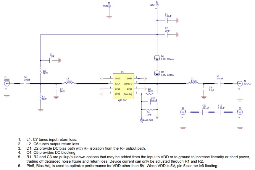
Schematic
Publicado: 2020-09-24
| Actualizado: 2024-08-29
