Renesas Electronics ISL8541x Synchronous Buck Regulators
Renesas / Intersil's ISL8541x Synchronous Buck Regulators are a 150mA (ISL85412) or 300mA (ISL85413) synchronous buck regulator with an input range of 3.5V to 36V. It provides an easy-to-use, high-efficiency, low BOM count solution for a variety of applications. The ISL8541x integrates both high-side and low-side NMOS FET's and features a PFM mode for improved efficiency at light loads. This feature can be disabled if forced PWM mode is desired. The part switches at a default frequency of 700kHz. By integrating both NMOS devices and providing internal configuration, minimal external components are required, reducing BOM count and complexity of design. With the wide VIN range and reduced BOM, the part provides an easy to implement design solution for a variety of applications while giving superior performance. It will provide a very robust design for high-voltage Industrial applications as well as an efficient solution for battery-powered applications.Additional Resources
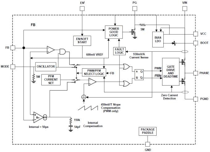
Block Diagram
Publicado: 2014-05-29
| Actualizado: 2022-03-11
