Renesas Electronics ISL81805EVAL2Z Dual-Output Sync Boost Eval Board
Renesas Electronics ISL81805EVAL2Z Dual-Output Sync Boost Evaluation Board features the ISL81805, an 80V high voltage dual synchronous boost controller that offers external soft-start, independent enable functions, and integrates UV/OV/OC/OT protection. A programmable switching frequency ranging from 100kHz to 1MHz helps to optimize inductor size while the strong gate driver delivers up to 3A for Channel 1 and 5A for Channel 2. The ISL81805EVAL2Z dual output evaluation board is designed for high-output voltage applications. The FETs and the inductor selected limit the current rating of the ISL81805EVAL2Z.Features
- Wide input ranges
- 9V to 36V for 48V output
- 9V to 20V for 24V output
- High light-load efficiency in pulse-skipping DEM operation
- Programmable soft-start
- Optional DEM/PWM operation
- Optional CC/HICCUP OCP protection
- Supports pre-bias output with soft-start
- PGOOD indicator
- OVP, OTP, and UVP protection
- External bias to improve efficiency
- Optional input/output average OCP
Applications
- Telecommunications
- Server and data centers
- Automotive electronics
- Industrial equipment
- Power systems
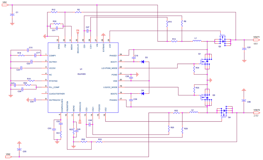
Block Diagram
Publicado: 2023-12-12
| Actualizado: 2023-12-21
