Renesas Electronics ISL91127IR Buck-Boost Regulator

Renesas Electronics ISL91127IR Buck-Boost Regulator is a high-current buck-boost switching regulator for systems using new battery chemistries. It ISL91127IR uses a proprietary buck-boost algorithm to maintain voltage regulation while providing excellent efficiency. This device also has a very low output voltage ripple when the input voltage is close to the output voltage. The ISL91127IR is capable of delivering at least 2A continuous output current (VOUT = 3.3V) over a battery voltage range of 2.5V to 4.35V. This maximizes the energy utilization of advanced single-cell Li-ion battery chemistries that have significant capacity left at voltages below the system voltage. Its fully synchronous low ON-resistance, 4-switch architecture, and a low quiescent current of only 30μA optimize efficiency under all load conditions.

The Renesas Electronics ISL91127IR Buck-Boost Regulator is housed in a compact 4mm x 4mm QFN-20 package ideal for space-constrained applications.

Features

  • Accepts input voltages above or below the regulated output voltage
  • Automatic and seamless transitions between buck and boost modes
  • Input voltage range: 1.8V to 5.5V
  • Output current: up to 2A (PVIN = 2.5V, VOUT = 3.3V)
  • High efficiency: up to 96%
  • 30μA quiescent current maximizes light-load efficiency
  • 2.5MHz switching frequency minimizes the external component size
  • Fully protected for short-circuit, over-temperature, and under-voltage
  • 4mm x 4mm QFN-20 package

Applications

  • Handheld and battery-powered consumer and medical devices
  • Brownout free system voltage for smartphones and tablet PCs
  • Wireless communication devices
  • 2G/3G/4G RF power amplifiers

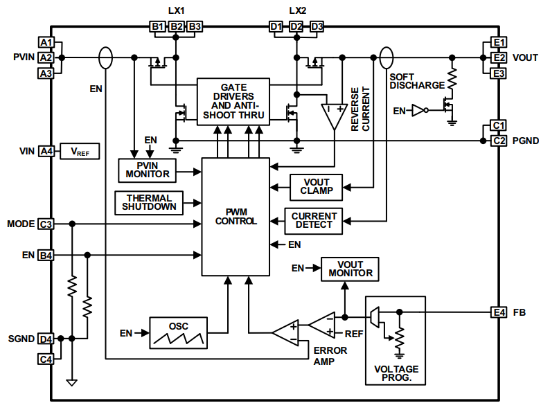
Block Diagram

Block Diagram - Renesas Electronics ISL91127IR Buck-Boost Regulator
Publicado: 2017-03-07 | Actualizado: 2022-06-20