Renesas Electronics RAA223181 900V Off-Line Flyback Regulator

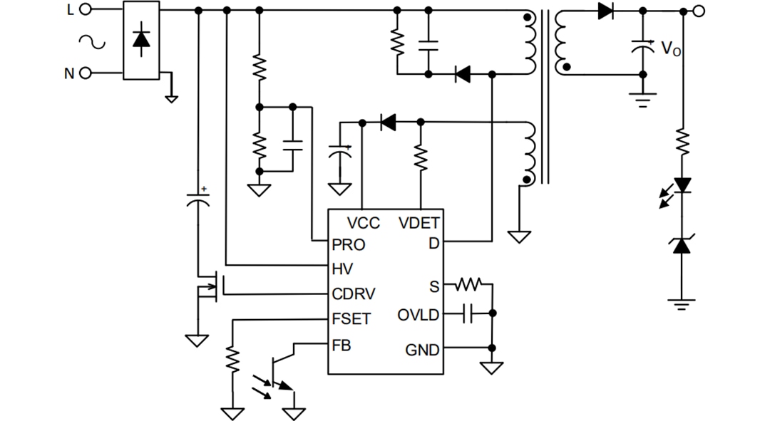
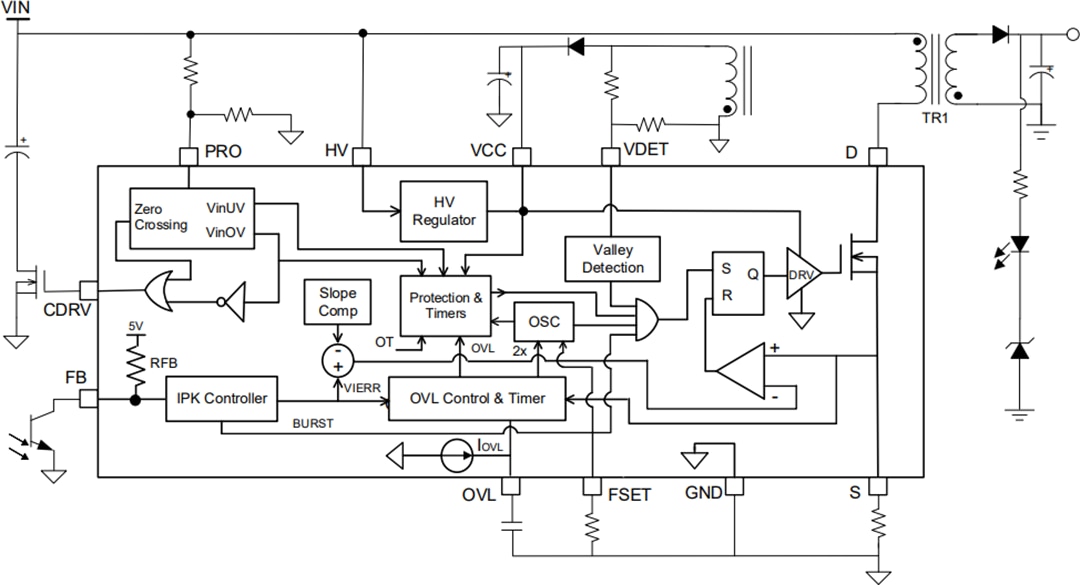
Renesas Electronics RAA223181 900V Off-Line Flyback Regulator is optimized for high input voltage and high-reliability applications such as smart meter power supplies and other general isolated power supplies. The RAA223181 operates in Discontinuous-Conduction-Mode (DCM) with constant switching frequency at full load. The device is inherently stable with an easy feedback loop design while switching at constant frequency without interfering with the communication of the smart meter. The RAA223181 enters burst-mode operation at light loads to reduce the IC power consumption while keeping the burst frequency less than 3kHz to avoid interference to the PLC frequency band.

The RAA223181 features a unique short-time heavy load operation mode, which delivers up to 12W output power for a programmed time. This feature allows the smart meter power supply to be designed at a regular power level without being over-designed for 2x power in the transmission mode, significantly reducing system cost.

The RAA223181 also has a cost-saving feature for input voltages higher than 265VAC, where two stacked 400V electrolytic capacitors are typically required after the bridge rectifier. The RAA223181 uses only one 400V capacitor. The device detects the over-voltage, disconnects the DC bus's input capacitor with a MOSFET, and stops switching. This feature saves the cost of expensive high voltage electrolytic capacitors.

In addition, the RAA223181 adopts a Valley switching technique to reduce the switching losses and improve thermal performance at high-temperature operations. The device also features input brown-out protection, output overload, short circuit, VccUV, VccOV, VinUV, peak current limit, primary short, and over-temperature protection.

The Renesas Electronics RAA223181 900V Off-Line Flyback Regulator is housed in an SO16-13 package with a -40°C to +125°C operating temperature range.

Features

  • Flyback regulator with an integrated 900V 10Ω MOSFET
  • Single 400V input capacitor for input up to 450VAC
  • Frequency doubling for heavy load operation (up to 12W), with programmable duration <100ms
  • Burst mode operation at light load
  • Valley switching to reduce switching losses
  • Programmable constant frequency DCM operation (recommended range 50kHz  to 100kHz)
  • Protection features include Short-Circuit Protection (SCP), Overload Protection (OLP), Input Undervoltage Lockout (VinUV), Input OVP, VCC Overvoltage Protection (VccOV), VCC Undervoltage Lockout (VccUV), and Over-Temperature Protection (OTP)
  • -40°C to +125°C operating temperature range
  • SO16-13 package

Applications

  • Smart meters
  • Large appliances
  • Industrial control

Block Diagram

Block Diagram - Renesas Electronics RAA223181 900V Off-Line Flyback Regulator

Typical Flyback Circuit

Application Circuit Diagram - Renesas Electronics RAA223181 900V Off-Line Flyback Regulator
Publicado: 2022-03-16 | Actualizado: 2022-07-14