ROHM Semiconductor BD18326NUF-M Constant Current Driver
ROHM Semiconductor BD18326NUF-M Constant Current (CC) Driver a constant current driver IC for driving automotive LED lamps that can withstand up to 40V. This current driver offers high reliability with built-in functions for the thermal de-rating function, the LED open detection, and the output short circuit protection. The BD18326NUF-M CC driver also offers over-voltage mute function, current-bypass function at reduced-voltage, output for fault flag function, and the input for output current OFF control signal. This CC driver is AEC-Q100 qualified and operates within -40°C to 150°C temperature range. Typical applications include automotive LED exterior lamps and automotive interior lamps.Features
- AEC-Q100 qualified
- Functional safety supportive automotive products
- CR timer for PWM dimming
- Thermal de-rating function (THD)
- LED open detection
- Output Short Circuit Protection (OUT SCP)
- SET pin Short Circuit Protection (SET SCP)
- Over Voltage Mute (OVM) function
- Current bypass function at reduced-voltage
- Disable LED open detection function at reduced-voltage (OPM)
- Output for fault flag/input for output current OFF
- Control signal (PBUS)
Applications
- Automotive LED exterior lamps:
- Rear lamp
- Turn lamp
- DRL/position lamp
- Fog lamp
- Automotive interior lamps:
- Air conditioner lamp
- Interior light
- Cluster light
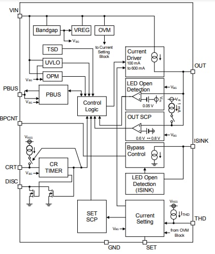
Block Diagram
Typical Application Circuit
Publicado: 2021-03-15
| Actualizado: 2022-03-11
