ROHM Semiconductor BD2311NVX-C Automotive Gate Driver

ROHM Semiconductor BD2311NVX-C Automotive Gate Driver is designed to drive GaN HEMTs ultra-fast with narrow pulses, allowing long-range and high-accuracy LiDAR. The driver supplies 5.4A output current in a miniature 6-pin SON package. The ROHM BD2311NVX-C Gate Driver includes protection functions, including an Undervoltage Lockout (UVLO) between VCC and GND.

Features

  • AEC-Q100 qualified
  • 4.5V to 5.5V gate driver voltage range
  • 0.65ns (220pF load) typical rise time
  • 0.70ns (220pF load) typical fall time
  • 1.25ns (220pF load) minimum input pulse width
  • Built-in Undervoltage Lockout (UVLO) between VCC and GND
  • Inverting and non-inverting inputs
  • SSON06RX2020 2.0mm x 2.0mm x 0.6mm package

Applications

  • Automotive equipment
  • Automotive LiDAR
  • DC/DC converters
  • Augmented reality

Specifications

  • 4.5V to 5.5V gate driver voltage range
  • 5.4A/2.7A (typ) output current IOH / IOL
  • 3.4ns/3.0ns (typ) turn-on/turn-off delay time
  • -40°C to +125°C operating temperature range

Typical Application Circuit

Application Circuit Diagram - ROHM Semiconductor BD2311NVX-C Automotive Gate Driver

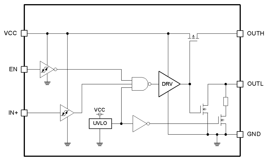
Block Diagram

Block Diagram - ROHM Semiconductor BD2311NVX-C Automotive Gate Driver
Publicado: 2025-01-28 | Actualizado: 2025-02-10