ROHM Semiconductor BM2P060MF-EVK-001 Evaluation Board
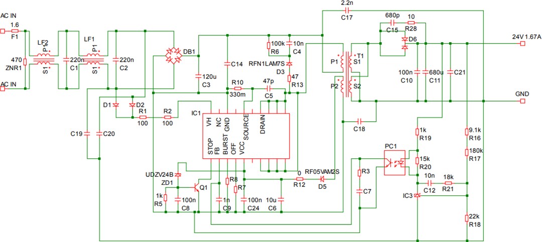
ROHM Semiconductor BM2P060MF-EVK-001 Evaluation Board is a demonstration platform for the BM2P061MF-Z PWM DC-DC Converter. The BM2P061MF-Z provides an optimal system for applications that include an electrical outlet. This device supports isolated power supplies and enables simple designs of low power consumption electrical converters. The BM2P061MF-Z DC-DC Converter realizes a high degree of flexibility in power supply design by integrating a 650V switching MOSFET and an external current detection resistor.The ROHM Semiconductor BM2P060MF-EVK-001 Evaluation Board features a BM2P061MF-Z PWM DC-DC Converter in an SOP-20A package. The Evaluation Board provides an example reference circuit of an isolated flyback converter controlled by PWM. The reference circuit outputs an isolated voltage of 24V from an input of 90VAC to 264VAC, with a maximum output current of 1.67A.
Features
- 90V to 264V input voltage range, 23.0V typical (VIN)
- 47Hz to 63Hz input frequency (fLINE)
- 22.8 to 25.2V output voltage range, 24.0V typical (VOUT1)
- 0A to 1.67A output current range (IOUT1)
- 40W maximum output power (POUT)
- 47mW typical standby input power (PINSTBY)
- 91% typical power supply efficiency (η)
- 0.10Vpp typical output ripple voltage (VRIPPLE)
- -10°C to +65°C operating temperature range (Topr)
- 160.0mm x 55.0mm PCB
Required Equipment
- 90VAC to 264VAC power supply, 100W or greater
- 2A maximum load
- DC voltmeter
Board Layout
Connection Diagram
Application Circuit
Publicado: 2021-08-05
| Actualizado: 2022-03-11
