ROHM Semiconductor BV1Hx High Side Switches
ROHM Semiconductor BV1Hx AEC-Q100 PMICs (Power Management ICs) are high-side switches with an integrated CMOS control unit and power MOSFET mounted on a single chip. These devices feature a diagnostic output function for abnormality detection. The BV1Hx PMICs have a built-in overcurrent limit function, dual Thermal Shutdown (TSD) protection function, open load detection function, low power output-OFF function, and short-to-VCC detection functions. The BV1HJ045EFJ-C has an overcurrent limit of 5.0A to 12.0A. The BV1HL045EFJ-C and BV1HAL85EFJ have an overcurrent limit of 2.5A up to 6.5A.The ROHM Semiconductor BV1Hx high-side load switches are available in an HTSOP-J8 package and are AEC-Q100 qualified for use in automotive and power management applications.
Features
- AEC-Q100 qualified (Grade 1)
- Monolithic power management IC with a control unit (CMOS) and power MOSFET mounted on a single chip
- Built-in dual thermal shutdown (TSD) circuitry
- Junction temperature protection
- ΔTj protection detects sudden temperature rise of the Power-MOS
- Built-in overcurrent protection function (OCP)
- Built-in thermal shutdown protection function (TSD)
- Built-in open load detection function
- Built-in short-to-VBB detection function
- Built-in low voltage output OFF function (UVLO)
- Built-in reverse battery connection protection
- Built-in diagnostic output
- Overcurrent limit
- BV1HJ045EFJ-C: 5.0A to 12.0A
- BV1HL045EFJ-C: 2.5A to 5.5A
- Low on-resistance single N-channel MOSFET Switch
- -40°C to +150°C operating temperature range
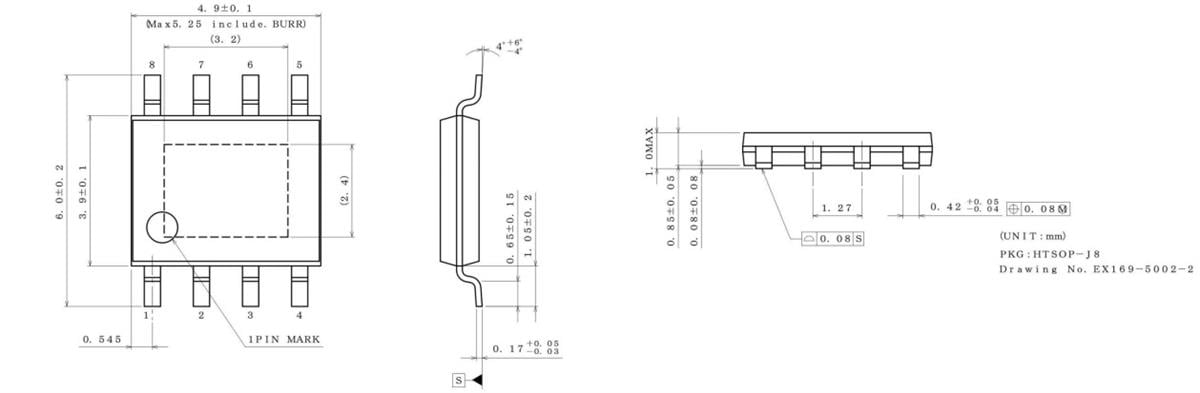
- 4.9mm x 6.0mm x 1.0mm HTSOP-J8 package
Applications
- Resistance loads
- Inductance loads
- Capacitance loads
- Power management
- Automotive applications
- Multifunction machines and TVs
- Overcurrent monitoring of Various power lines
Datasheets
Block Diagrams
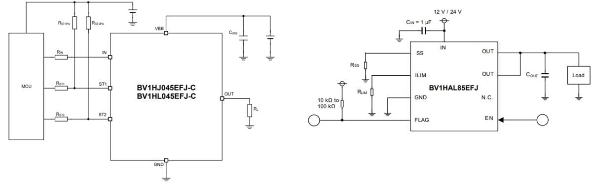
Typical Application Circuits
Package Outline
Publicado: 2021-03-16
| Actualizado: 2025-07-25
