ROHM Semiconductor RB-D62Q1859GA64 Reference Board
ROHM Semiconductor RB-D62Q1859GA64 Reference Board, powered by the LAPIS ML62Q1859 CMOS 16-bit RISC MCU, is a highly efficient platform for advanced embedded system development. The ML62Q1859 MCU features a 16-bit RISC architecture that combines low power consumption with robust performance, making it ideal for energy-conscious applications. Integrated peripherals such as ADC, UART, SPI, I2C, and PWM enable seamless interfacing with sensors, actuators, and communication modules, providing versatility for various use cases.The ROHM Semiconductor RB-D62Q1859GA64 reference board is suitable for applications in industrial automation, IoT devices, automotive subsystems, consumer electronics, and portable medical devices. With a compact design, energy-efficient operation, and comprehensive development support, it serves as an excellent foundation for creating innovative, cost-effective embedded solutions.
Features
- Provided with the LAPIS ML62Q1859 CMOS 16-bit RISC MCU, 64-pin QFP
- Mounted with the linked connector to EASE1000
- Through-holes for connecting the pins of LSI to external peripheral boards
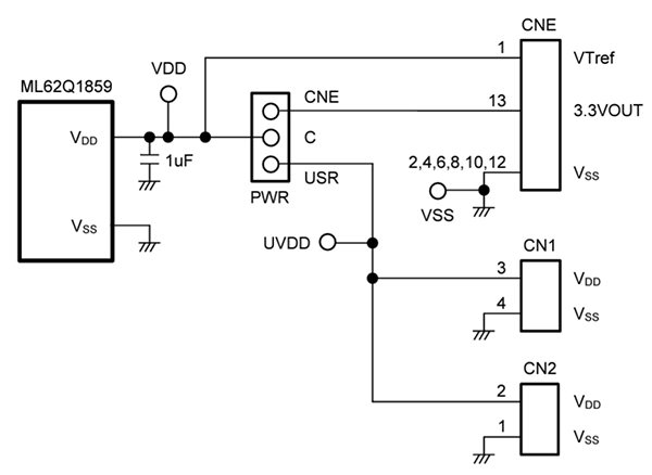
- Selectable power supply, supplied from the on-chip emulator EASE1000 or CN1_3pin/CN2_2pin
- Mounted LEDs (P20, P21, P22)
- Mounted with a 32.768KHz crystal
- Low power consumption
- Internal flash memory and RAM
- Flexible I/O and communication interfaces
- Real-time processing
- 1.6V to 5.5V operating supply range
- Compact form factor, 56mm x 94mm x 15mm (WxDxH) size
Applications
- Industrial automation
- Internet of Things (IoT) and smart devices
- Automotive applications
- Consumer electronics
- Smart buildings and home automation
- Healthcare and portable medical devices
- Embedded systems
Overview
Power Circuit
EASE1000 Interface
PCB Layout
Publicado: 2024-12-27
| Actualizado: 2025-01-06
