Semtech TS13501 Neo-Iso™ Solid State Relays

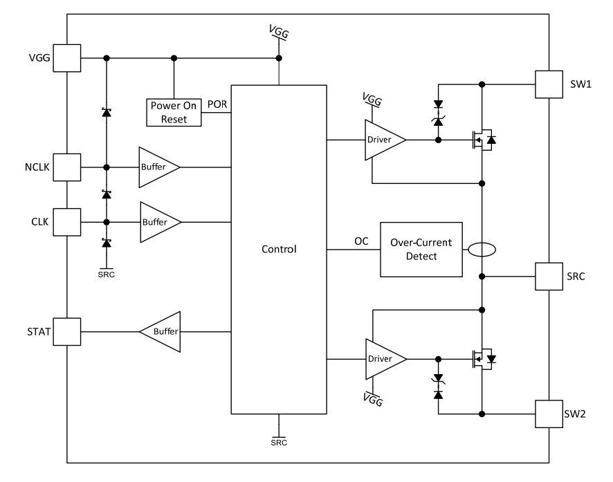
Semtech TS13501 Neo-Iso™ Solid State Relays offer bi-directional blocking at 36V power with DC or AC switching. The TS13501 Relays provide galvanic isolation between the control system and load. The device includes an integrated 240mΩ 36V switch which permits high-efficiency switching of power loads or other high current applications. The differential input controls the state of the switch, utilizing a transient-immune serial protocol. Semtech TS13501 Neo-Iso Solid State Relays feature over-current protection, monitoring load current when the switch is in on state, notifying the system microcontroller of over-current faults by way of the STAT status pin.

Features

  • Differential signaling interface for transient-immune differential serial protocol
  • Device powered via galvanically-isolated interface
  • CLK/NCLK No power rail needed VGG for decoupling cap only
  • Transient protection for SW1 and SW2
    • IEC 61000‐4‐2 (ESD) ±24kV (air), ±16kV (contact)
    • IEC 61000‐4‐4 (EFT) 40A (5/50ns) level 4
    • IEC 61000‐4‐5 (Surge/Lightning) 80V with 2Ω internal impedance (1.2/50μs)
  • Supports DC and AC systems
  • Switch to controller scalable galvanic isolation
  • Switch characteristics
    • Bi-directional blocking in OFF state
    • Single 36V switch, 240mΩ RDS(on)
    • Up to 1A operating current
    • Steady-state over-current protection, 1.5A nominal
    • Inrush current tolerant for 40ms, 3A nominal

Applications

  • Fire safety
  • Automatic door controls
  • Intrusion alarm sensors
  • Industrial control
  • Sprinkler control
  • Power load/rail switching
  • Input supply multiplexing

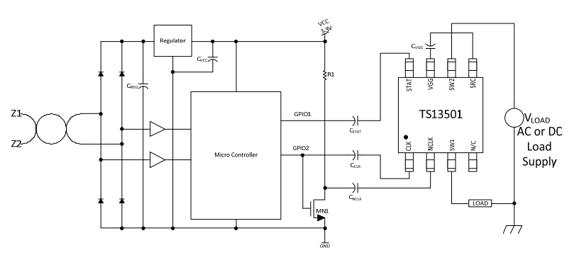
System Block Diagram

Block Diagram - Semtech TS13501 Neo-Iso™ Solid State Relays

Functional Block Diagram

Block Diagram - Semtech TS13501 Neo-Iso™ Solid State Relays
Publicado: 2019-03-19 | Actualizado: 2023-06-16