STMicroelectronics STSPIN9P2 75V Advanced Motor Drivers
STMicroelectronics STSPIN9P2 75V Advanced Motor Drivers are an extremely flexible platform that supports a wide range of low-voltage motors with power ratings up to 500W, including stepper, brushed, and brushless DC motors. Thanks to the integration of low RDS(ON) MOSFETs (27mΩ), the BOM space savings compared to discrete solutions are significant. The supply voltage is wide, ranging from 7V to 75V. These devices offer a set of pin-to-pin compatible half-bridge and full-bridge topologies, enabling coverage of a broad variety of applications.
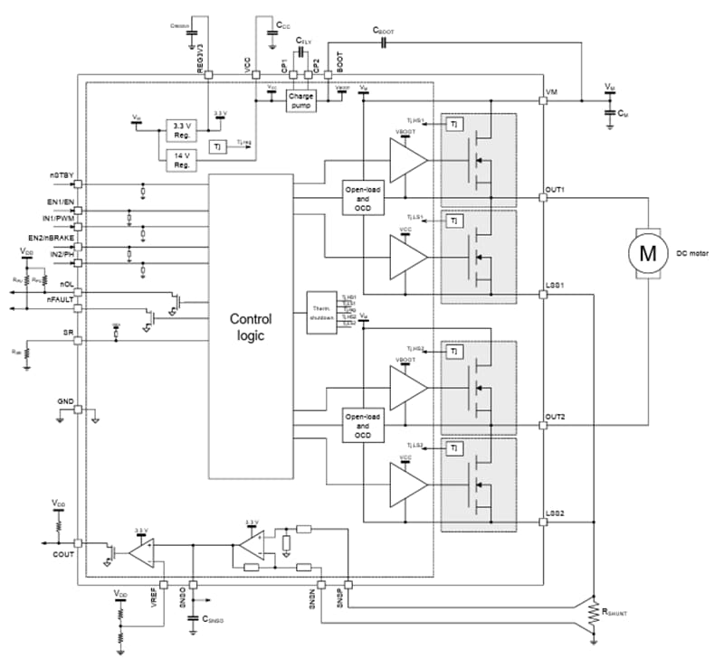
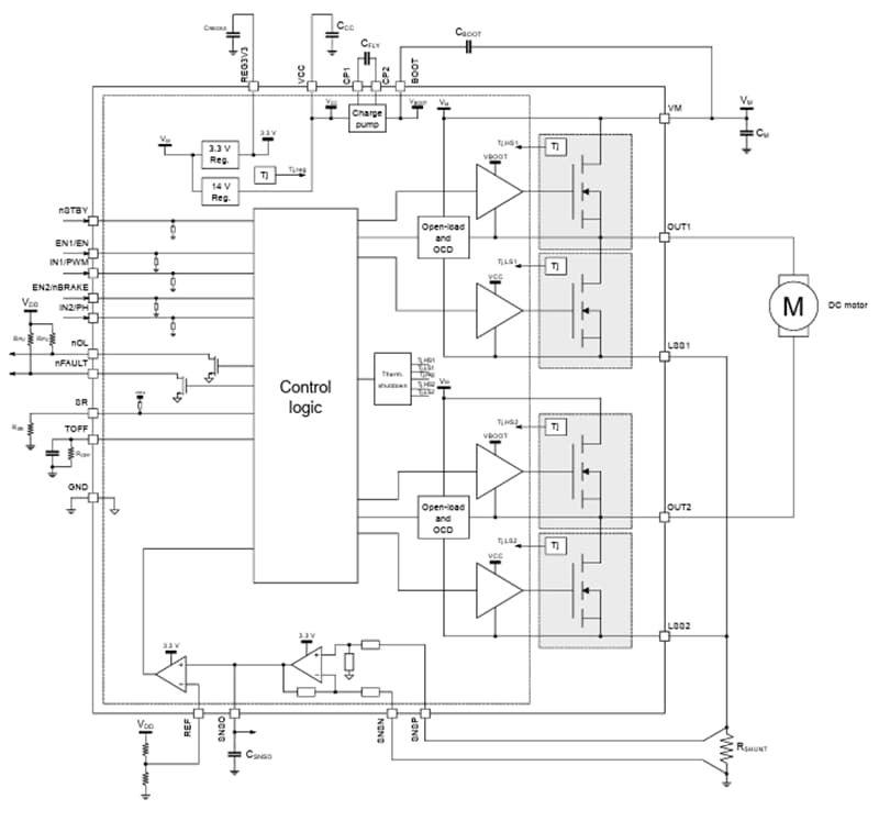
The STMicroelectronics STSPIN9P2 includes pin-to-pin compatible full-bridge devices. Components in the STSPIN9P2 differ in driving mode and control features, enabling the adoption of a tailored solution for each specific application. Despite the device's topological simplicity, each integrates a wide set of functional blocks and advanced features. All versions incorporate regulators, making the device fully self-supplied. A charge pump allows for unlimited high-side on time.
The integrated Analog Front End (AFE), composed of a differential amplifier and a comparator, is designed to amplify the signal from a shunt resistor and compare it to a reference. In cases where versions with an integrated current limiter are used, the comparator output is used to implement a fixed off-time or a PWM trimming control strategy; otherwise, it is only available for the application on the COUT open-drain output.
All devices in the STSPIN9P2 family feature an adjustable slew rate, enabling optimization of the EMI/efficiency trade-off. This capability improves overall performance and accelerates customer design qualification. The devices are also fully protected thanks to UVLO (overcurrent protection and thermal shutdown). Additionally, open-load detection verifies proper motor connection when the power stage is disabled, providing dedicated signaling on the nOL output. The STSPIN9P2 products come in a compact 7mm x 9mm QFN package.
Features
- 7V to 75V supply voltage range
- Embedded power MOSFETs with scalable current ratings of 6ARMS, RDS(ON) = 27mΩ (typ.)
- Current limiter implementing PWM trimming or fixed OFF time control
- Current sensing amplifier
- Adjustable slew rate for improved EMI/efficiency trade-off
- Full set of protections (overtemperature, overcurrent, and UVLO)
- Open-load detection
Applications
- Stage lighting
- Factory automation
- ATMs and money handling machines
- Textile machines
- Home appliances
- Robotics
STSPIN9P21/STSPIN9P23 Block Diagram
STSPIN9P22/STSPIN9P24 Block Diagram
