STMicroelectronics AEK-POW-LDOV01S Evaluation Board
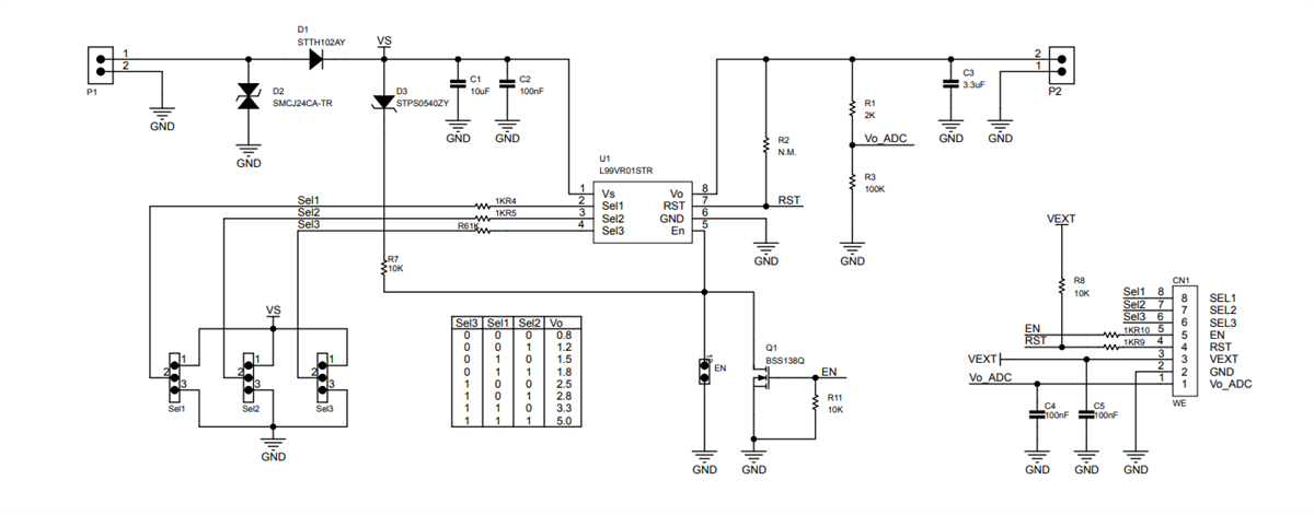
STMicroelectronics AEK-POW-LDOV01S Evaluation Board is configured to evaluate the operation of the L99VR01STR. The L99VR01 LDO Linear Voltage Regulator delivers up to 200mA of load current and consumes as low as 1μA of quiescent current when the regulator is disabled. The L99VR01 LDO Linear Voltage Regulator is designed for automotive applications and is available in SO-8 and PowerSSO-12 packages.The STM AEK-POW-LDOV01S Evaluation Board is ideal for several electronic applications, such as microcontroller supplies, automotive display drivers, sensors, and infotainment processors. The device provides a thermal performance of up to 150°C, suitable for electronic applications with high-temperature environments and applications requiring stable power supplies.
Features
- Eight selectable fixed output voltages of 0.8V, 1.2V, 1.5V, 1.8V, 2.5V, 2.8V, 3.3V, and 5V with up to 200mA load current capability
- Enable pin
- Reset
- Fast output discharge
Block Diagram
Circuit Schematic
Publicado: 2022-10-11
| Actualizado: 2022-10-14
