STMicroelectronics LM2903WH & LM2904WH Comparator & Amplifier

STMicroelectronics LM2903WH & LM2904WH Low-Power Comparator & Amplifier are housed in MiniSO8 and SO8 packages and are able to be used for automotive applications. The LM2903WH consists of two independent low-power voltage comparators designed to operate from a single supply over a wide range of voltages. The LM2904WH consists of two independent, high-gain, operational amplifiers that have frequency compensation implemented internally.

Features

  • Wide, single supply voltage range or dual supplies, 2V to 36V or ±1V to ±18V
  • Very low supply current (0.4mA) independent of the supply voltage (1mW/comparator at 5V)
  • Low input bias current: 25nA typ.
  • Low input offset current: ±5nA typ.
  • Input common-mode voltage range includes the negative rail
  • Low output saturation voltage: 250mV typ. (IO = 4mA)
  • Differential input voltage range equal to the supply voltage
  • TTL, DTL, ECL, MOS, CMOS compatible outputs
  • ESD internal protection: 2kV
  • Wide operating temperature range: -40 to 150°C

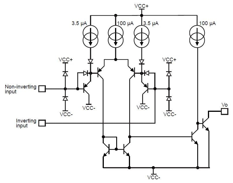
Typical Applications Circuit

Application Circuit Diagram - STMicroelectronics LM2903WH & LM2904WH Comparator & Amplifier
Publicado: 2016-09-14 | Actualizado: 2022-03-11