STMicroelectronics STEVAL-ISA184V1 Evaluation Board

STMicroelectronics STEVAL-ISA184V1 Evaluation Board is small in size with minimal BOM, high efficiency and low standby consumption. The board implements an isolated flyback double output (5V/1.2A and 12V/0.75A) 15W wide range mains developed for general purpose applications. The core of the application is the VIPer37LD off-line high voltage converter from the VIPerPlus family. The device is a high-voltage converter that intelligently integrates an 800V rugged power MOSFET with PWM current-mode control.

Specifications

  • 85VAC to 265VAC universal input mains range (50Hz to 60Hz frequency)
  • 5V/1.2A output voltage1
  • 12V/0.75A output voltage2
  • Very compact size
  • <40mW at 230VAC standby mains consumption
  • >75% average efficiency
  • EN55022-Class-B EMI
  • RoHS compliant

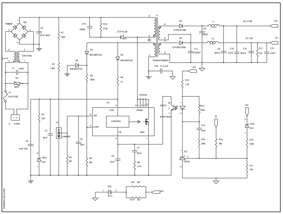
STEVAL-ISA184V1 Schematic

Schematic - STMicroelectronics STEVAL-ISA184V1 Evaluation Board
Publicado: 2017-04-07 | Actualizado: 2022-05-02