STMicroelectronics STEVAL-ISB014V2 Battery Monitor with Alarm Output

STMicroelectronics STEVAL-ISB014V2 Battery Monitor with Alarm Output is based on the STC3115 and includes the hardware functions required for a low-cost gas gauge for battery monitoring. The STC3115 uses current sensing, Coulomb counting, and accurate battery voltage measurements to estimate the state-of-charge (SOC) of the battery. An internal temperature sensor simplifies implementation of temperature compensation.

Features

  • 0.25% accuracy battery voltage monitoring
  • Coulomb counter and voltage-mode gas gauge operations
  • Robust initial open-circuit-voltage (OCV) measurement at power-up with debounce delay
  • Low battery level alarm output with programmable thresholds
  • Internal temperature sensor
  • Battery swap detection
  • Low power
    • 45µA in power-saving mode
    • 2µA max. in standby mode
  • 1.4mm x 2.0mm 10-bump CSP package
  • RoHS compliant

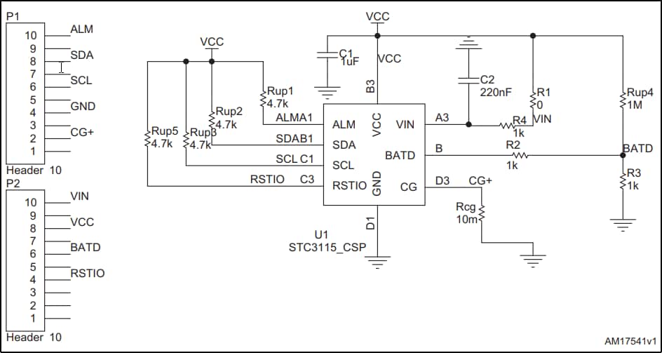
Schematic Diagram

Schematic - STMicroelectronics STEVAL-ISB014V2 Battery Monitor with Alarm Output
Publicado: 2018-04-05 | Actualizado: 2023-02-03