STMicroelectronics STEVAL-MKI235KA Adapter Kit
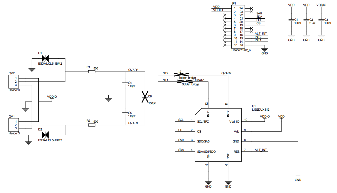
STMicroelectronics STEVAL-MKI235KA Adapter Kit demonstrates the LIS2DUXS12 inertial module with a Qvar electrostatic sensor and three different electrodes (swipe finger and generic). These features make the device compatible with the STEVAL-MKI109V3. The STEVAL-MKI235KA kit offers the complete LIS2DUXS12 pinout and is ready to use with the required decoupling capacitors on the VDD power supply line. The STEVAL-MKE00xAA can be plugged into the STEVAL-MKI235A board.The STEVAL-MKI109V3 motherboard supports the adapter and includes a high-performance 32-bit microcontroller. The MCU functions as a bridge between the sensor and the PC. This makes it possible to use a downloadable graphical user interface (Unico-GUI) or dedicated software routines for customized applications.
The STM STEVAL-MKI235KA adapter kit can plug onto the board into an X-NUCLEO-IKS01A3 expansion board.
Features
- User-friendly LIS2DUXS12 board
- Complete LIS2DUXS12 pinout for a standard DIL 24 socket
- Fully compatible with the STEVAL-MKI109V3 motherboard
- RoHS compliant
Videos
Circuit Schematic
Publicado: 2023-02-03
| Actualizado: 2024-04-26
