STMicroelectronics STEVAL-MKI242A Adapter Board

STMicroelectronics STEVAL-MKI242A Adapter Board facilitates the evaluation of MEMS devices in the ST1VAFE6AX biosensor family. This adapter board can be plugged into a standard DIL-24 socket. The STEVAL-MKI242A adapter board is tested and supported by the STEVAL-MKI109V3 motherboard, which includes a high-performance 32-bit microcontroller. This adapter board comes with decoupling capacitors on the VDD and VDDIO power supply lines. The STEVAL-MKI242A adapter board is used in body monitoring applications.

Features

  • Complete ST1VAFE6AX pinout for a standard DIL-24 socket
  • Compatible with STEVAL-MKI109V3 motherboards
  • RoHS compliant

Applications

  • Body monitoring

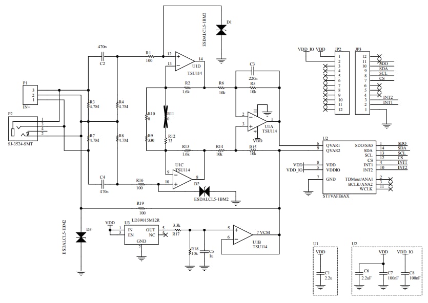
Circuit Schematic Diagram

Schematic - STMicroelectronics STEVAL-MKI242A Adapter Board
Publicado: 2024-08-07 | Actualizado: 2024-08-26