STMicroelectronics STEVAL-VP26K01B Buck Converter Reference Design
STMicroelectronics STEVAL-VP26K01B Buck Converter Reference Design implements a 15V/1.5W buck converter for ultra-wide input voltage auxiliary power supplies from 60VDC to 870VDC or 90VAC to 600VAC. This reference design features a highly compact design with tight line and load regulation over the entire input and output range.Features
- 90VAC to 600 VAC or 60VDC to 870VDC ultra-wide input voltage range
- 50Hz to 60Hz frequency range
- 15V output voltage
- 100mA output current
- Very compact size
- Tight line and load regulation over the entire input and output range
- Meets IEC55022 Class B conducted EMI even with a reduced EMI filter via frequency jittering feature
- RoHS compliant
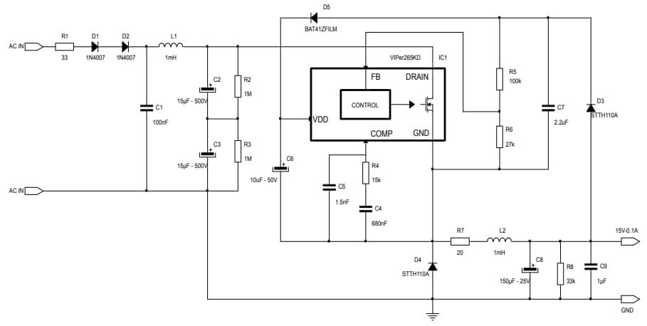
Schematic Diagram
Publicado: 2019-09-27
| Actualizado: 2024-03-12
