STMicroelectronics STWBC86 Qi-Compatible Wireless Power Transmitter
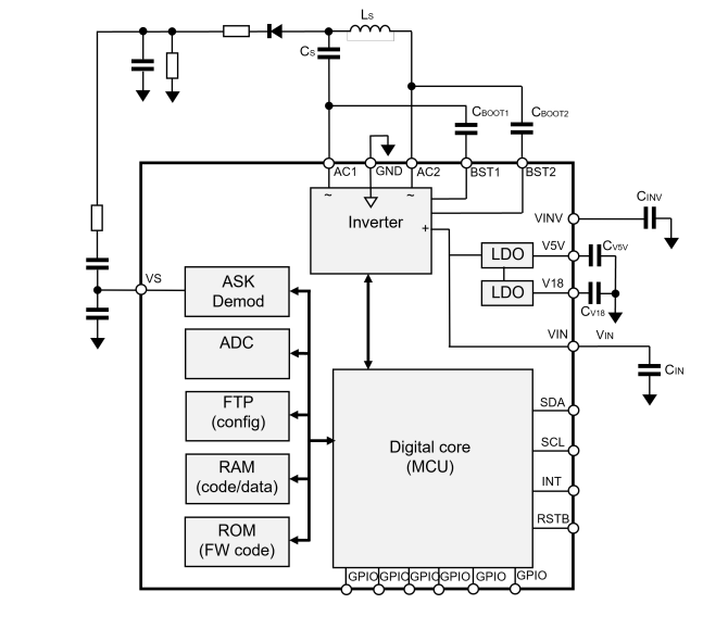
STMicroelectronics STWBC86 Qi-Compatible Wireless Power Transmitter is a highly integrated monolithic solution for applications up to 5W. The STWBC86 features an integrated low-impedance full/half-bridge inverter, achieving high efficiency and low power dissipation.The STMicro STWBC86 provides an I2C interface that enables the customization of firmware and platform parameters. Configuration of the device is through the embedded FTP. The STWBC86 can implement additional firmware patching to improve application flexibility.
The Flip Chip package and low BOM count make the STWBC86 suitable for very compact applications.
Features
- WPC Qi 1.2.4 compatible Power Class 0 BPP
- Power Tx reference design based on A11a topology
- Up to 5W output power transfer on the receiver side
- Wide input voltage range of 4.75V to 20V
- Monolithic solution with integrated Half-bridge/Full-bridge inverter and drivers for high efficiency and low BOM
- 32-bit, 64MHz ARM Cortex microcontroller with 8KB SRAM
- FTP (Few Times Programmable) for Firmware patching and advanced features
- On-chip current sense
- 10-bit A/D converter
- I2C interface
- Fully configurable GPIOs
- Accurate voltage/current measurements for FOD
- Current limit and thermal protection
- Robust ASK, FSK communication
- Flip chip 72 bumps (3.26mm x 3.67mm)
Applications
- Smartphone charging
- Medical electronics
- Smart wearable, hearable charging
Block Diagram
Publicado: 2023-05-08
| Actualizado: 2024-01-25
