STMicroelectronics DCP0606Y Automotive 6V/6A Step-Down Converter

STMicroelectronics DCP0606Y Automotive 6V/6A Step-Down Converter is a high-efficiency, monolithic step-down (buck) converter specifically designed for automotive applications. The STMicroelectronics DCP0606Y supports an input voltage range of 2.9V to 6V and delivers up to 6A of continuous output current, making it ideal for powering 3.3V and 5V rails in automotive systems. The device integrates low-resistance N-channel MOSFETs and operates in diode emulation mode to optimize efficiency across varying loads, achieving up to 93% efficiency at 2.25MHz switching frequency. The converter features an adjustable output voltage range of 0.6V to 5.0V with ±1.5% accuracy, and the switching frequency is selectable between 1.8MHz and 4MHz. Additional features include soft-start control, output voltage tracking, power-good signaling, and protections against overvoltage, overcurrent, and overtemperature. Packaged in a compact 2mm x 3mm QFN with wettable flanks, the DCP0606Y is AEC-Q100 Grade 1 qualified, ensuring reliability in harsh automotive environments.

Features

  • AEC-Q100 Grade 1 qualified
  • -40°C to +150°C operating junction temperature range
  • Designed for 3.3V and 5V power rails
  • 6A continuous output current, 93% typical efficiency at fSW = 2.25MHz, VIN = 5V, VOUT = 3.3V
  • Integrated 11mΩ MOSFETs for high efficiency
  • Adjustable output voltage down to 0.6V
  • 1.5% output voltage accuracy
  • Fixed output voltage option on request
  • 1.8MHz to 4MHz selectable switching frequency range with dithering
  • Pulse skip mode to optimize light load efficiency
  • Auto-recovery protections
    • Overvoltage
    • Overcurrent
    • Over-temperature
  • Power Good output
  • Output voltage tracking
  • External synchronization with programmable phase shift
  • QFN 2mm x 3mm package with wettable flanks

Applications

  • High current, low voltage post regulation
  • Telematics, HUD, infotainment, multimedia, and camera digital core power supplies
  • Advanced Driver Assistance Systems (ADAS) power supplies

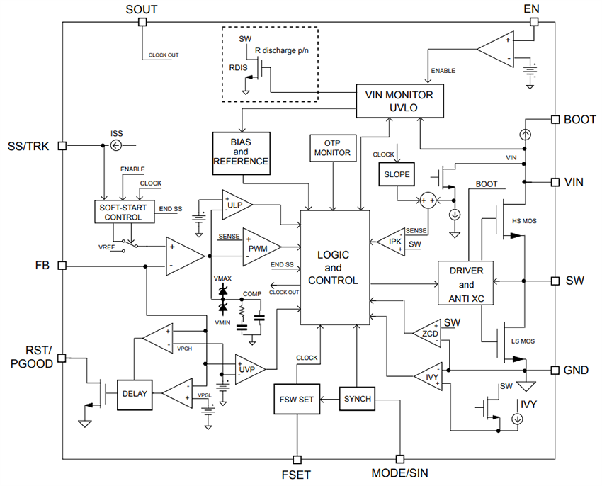
Block Diagram

Block Diagram - STMicroelectronics DCP0606Y Automotive 6V/6A Step-Down Converter

Typical Application Circuit

Application Circuit Diagram - STMicroelectronics DCP0606Y Automotive 6V/6A Step-Down Converter

Control Loop Block Diagram

Block Diagram - STMicroelectronics DCP0606Y Automotive 6V/6A Step-Down Converter

The DCP0606Y is based on a constant frequency peak current mode architecture. Thanks to the integrated compensation network and slope generation, no additional external components are necessary for loop stabilization.

Output Voltage Programming

Block Diagram - STMicroelectronics DCP0606Y Automotive 6V/6A Step-Down Converter

The output voltage can be programmed through an external resistor divider, from 0.6V up to almost VIN.

Publicado: 2025-05-28 | Actualizado: 2026-01-19