Texas Instruments bq24298 I2C Controller Single Cell USB Charger

Texas Instruments bq24298 I2C Controller Single Cell USB Charger is a highly-integrated switch-mode battery charge management and system power path management device. It is designed for 1 cell Li-Ion and Li-polymer battery in a wide range of smartphone and tablet applications. It has a low impedance power path which optimizes switch-mode operation efficiency. It also reduces battery charging time and extends battery life during discharging phase. The I2C serial interface with charging and system settings makes the device a truly flexible solution. The device supports 3.9V to 6.2V USB input sources. This includes standard USB host port and USB charging port with 6.4V over-voltage protection. Texas Instruments bq24298 Charger supports USB 2.0 and USB 3.0 power specifications with input current and voltage regulation. The device also supports USB On-the-Go operation by providing fast startup and supplying adjustable voltage 4.55V to 5.5V (default 5V) on the VBUS with an accurate current limit up to 1.5A.

Features

  • 90% high efficiency switch mode 3A charger
  • 3.9V to 6.2V single input USB-compliant charger with 6.4V over-voltage protection
    • Input voltage and current limit supports USB 2.0 and USB 3.0
    • Input current limit (100mA, 150mA, 500mA, 900mA, 1A, 1.5A, 2A, and 3A)
  • USB OTG with adjustable output 4.55V to 5.5V at 1A or 1.5A
    • Fast OTG startup (22ms typ.)
    • 90% 5V boost mode efficiency
    • Accurate ±15% hiccup mode overcurrent protection
  • Narrow VDC (NVDC) power path management
    • Instant system on with no battery or deeply discharged battery
    • Ideal diode operation in battery supplement mode
  • 1.5MHz switching frequency for low profile 1.2mm inductor
  • I2C port for optimal system performance and status reporting
  • Autonomous battery charging with or without host management
    • Battery charge enable
    • Battery charge preconditioning
    • Charge termination and recharge
  • High accuracy
    • ±0.5% charge voltage regulation
    • ±7% charge current regulation
    • ±7.5% input current regulation
    • ±3% output voltage regulation in USB OTG boost mode
  • High integration
    • Power path management
    • Synchronous switching MOSFETs
    • Integrated current sensing
    • Bootstrap diode
    • Internal loop compensation
  • Safety
    • Battery temperature sensing for charging and discharging in OTG mode
    • Battery charging safety timer
    • Thermal regulation and thermal shutdown
    • Input and system over-voltage protection
    • MOSFET over-current protection
  • Charge status outputs for LED or host processor
  • Maximum power tracking capability by input voltage regulation
  • 20µA low battery leakage current and support shipping mode and system reset
  • I2C forced BATFET off with delay (9s Typ.)
  • 4.00mm × 4.00mm WQFN-24 package

Applications

  • Tablet PC
  • Smartphone
  • Internet devices
  • Portable audio speaker

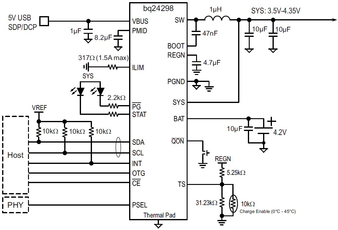
Functional Diagram

Block Diagram - Texas Instruments bq24298 I2C Controller Single Cell USB Charger
Publicado: 2015-06-23 | Actualizado: 2022-03-11