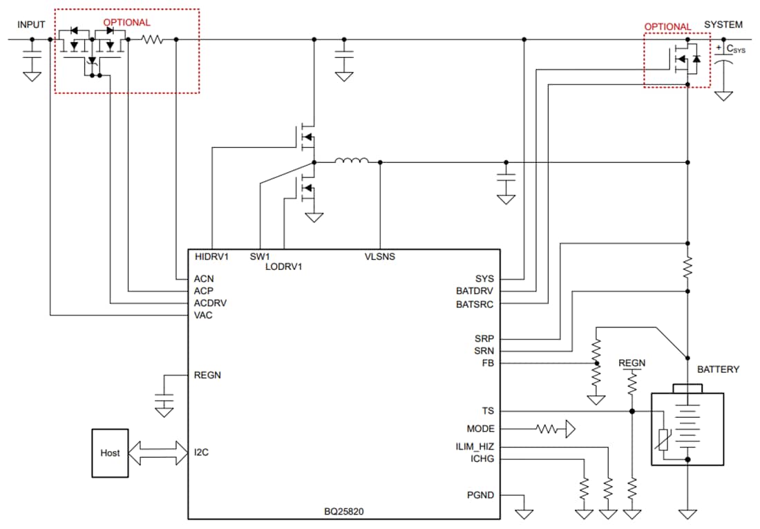
Texas Instruments bq25820 Buck Battery Charge Controller
Texas Instruments bq25820 Buck Battery Charge Controller is a wide input voltage, switched-mode buck Li-Ion, Li-polymer, or LiFePO4 battery charge controller. It includes direct power path control. The device offers high-efficiency battery charging over a wide voltage range, accurate charge current and charge voltage regulation, and automatic charge preconditioning, termination, and charge status indication. The Texas Instruments bq25820 integrates all the loop compensation for the buck converter, providing a high-density solution with ease of use. The device regulates the SYS terminal voltage and draws power from the battery in reverse mode.Features
- 4.4V to 70V wide input voltage operating range
- Synchronous buck charge controller with NFET drivers
- Adjustable switching frequency from 200kHz to 600kHz
- Optional synchronization to external clock
- Integrated loop compensation with soft start
- Optional gate driver supply input for optimized efficiency
- Bidirectional converter operation (reverse mode) supporting USB-PD Extended Power Range (EPR)
- Adjustable input voltage (VAC) regulation from 3.3V to 65V with 20mV/step
- Adjustable input current regulation (RAC_SNS) from 400mA to 20A with 50mA/step using 5mΩ resistor
- Direct power path management for the highest efficiency in power systems
- System power selection from adapter or battery
- Dynamic power management
- All N-channel FET drivers
- High accuracy
- ±0.5% charge voltage regulation
- ±3% charge current regulation
- ±3% input current regulation
- I2C controlled for optimal system performance with a resistor-programmable option
- Hardware adjustable input and output current limits
- Integrated 16-bit ADC for voltage, current, and temperature monitoring
- High safety integration
- Adjustable input overvoltage and undervoltage protection
- Overvoltage and overcurrent protection
- Thermal shutdown
- Status outputs
- Adapter present status (PG)
- Operation status
- 36-pin 5mm × 6mm QFN package
Applications
- Cordless power and garden tools
- Solar backup charger
- Energy storage systems
- Drone
- Ultrasound
- X-ray systems
- Electronic hospital beds and bed control
- Multiparameter patient monitors
- Vacuum robot
Simplified Schematic
Publicado: 2024-08-12
| Actualizado: 2024-09-06
