Texas Instruments DRV110 Power-Saving Solenoid Controller

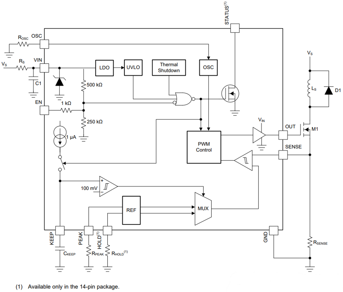
Texas Instruments DRV110 Power-Saving Solenoid Controller is a PWM current controller for solenoids. The DRV110 is designed to regulate the current with a well-controlled waveform to reduce power dissipation. The solenoid current is ramped up fast to ensure opening of the valve or relay. The solenoid current is kept at peak value after initial ramping to ensure the correct operation. Then it is reduced to a lower hold level to avoid thermal problems and reduce power dissipation.

The peak current duration is set with an external capacitor. The current ramp peak and hold levels, as well as PWM frequency, can be independently set with external resistors. The DRV110 limits its supply at VIN to 15V, which is also the gate drive voltage of an external switching device.

Features

  • Internal Zener Diode on Supply Pin for High-Voltage Operation
    • 120 and 230V AC Supply Through Rectifier and RS Resistor
    • 24V, 48V, and Higher DC Supply Through RS Resistor
  • Drives an External MOSFET With PWM to Control Solenoid Current
    • External Sense Resistor for Regulating Solenoid Current
  • Fast Ramp-Up of Solenoid Current to Ensure Activation
  • Solenoid Current is Reduced in Hold Mode for Lower Power and Thermal Dissipation
  • Ramp Peak Current, Keep Time at Peak Current, Hold Current, and PWM Clock Frequency Can Be Set Externally. They Can Also Be Operated at Nominal Values Without External Components
  • Protection
    • Thermal Shutdown
    • Undervoltage Lockout (UVLO)
  • Optional STATUS Output
  • Operating Temperature Range: –40ºC to +125ºC
  • 8-Pin and 14-Pin TSSOP Package Options

Applications

  • Electromechanical drivers
    • Solenoids
    • Valves
    • Relays
    • Contactors
    • Switchgear
    • Pneumatics
  • White goods
    • Solar, transportation
    • Smart grid
    • Power distribution

Functional Block Diagram

Block Diagram - Texas Instruments DRV110 Power-Saving Solenoid Controller
Publicado: 2012-06-07 | Actualizado: 2022-03-11