Texas Instruments LM27761 Low-Noise Regulated Voltage Inverter
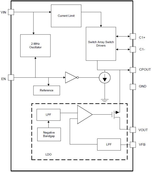
Texas Instruments LM27761 Low-Noise Regulated Switched-Capacitor Voltage Inverter delivers a very low-noise adjustable output for an input voltage in the range of 2.7V to 5.5V. Four low-cost capacitors are used in the application solution to provide up to 250mA of output current. The regulated output of the device is adjustable between −1.5V and −5V. The LM27761 operates at a 2MHz (typical) switching frequency to reduce output resistance and voltage ripple. The LM27761 has an operating current of only 370µA and a 7µA typical shutdown current. This provides ideal performance when driving power amplifiers, DAC bias rails, and other high-current, low-noise voltage applications.Features
- Inverts and regulates the input supply voltage
- Low output ripple
- Shutdown lowers quiescent current to 7µA (Typical)
- Up to 250mA output current
- 2.5Ω Inverter output impedance, VIN = 5V
- ±4% Regulation at peak load
- 370µA Quiescent current
- 2MHz (Typical) low-noise fixed-frequency operation
- 35dB (Typical) LDO PSRR at 2MHz with 80mA load current
- 30mV LDO dropout voltage at 100mA, VOUT = -5V
- Current limit and thermal protection
Applications
- Operational amplifier power
- Wireless communication systems
- Cellular-phone power-amplifier biasing
- Interface power supplies
- Handheld instrumentation
- Hi-Fi headphone amplifiers
- Powering data converters
Functional Block Diagram
Publicado: 2016-03-08
| Actualizado: 2022-03-11
