Texas Instruments LM3xxLV Low Voltage Operational Amplifiers
Texas Instruments LM3xxLV Low Voltage Operational Amplifiers operate from a low voltage of 2.7V to 5.5V. These devices supply an alternative to the LM321, LM358, and LM324 in low-voltage applications that are sensitive to cost. Some typical applications include large appliances, smoke detectors, and personal electronics. The LM3xxLV devices supply better performance than the LM3xx devices at low voltage and have lower power consumption. These op amps are stable at unity gain and do not have a reverse phase in overdrive conditions. The design for ESD gives the LM3xxLV family an HBM specification for a minimum of 2kV.Features
- Industry-standard amplifier for cost-sensitive systems
- ±1mV Low input offset voltage
- Common-mode voltage range includes ground
- 1MHz Unity-gain bandwidth
- 40nV/√Hz Low broadband noise
- 90µA/Ch Low quiescent current
- Unity-gain stable
- Operational at supply voltages from 2.7V to 5.5V
- Offered in single, dual, and quad-channel variants
- 2kV HBM Robust ESD specification
- –40°C to 125°C Extended temperature range
Applications
- Cordless appliances
- Uninterruptible power supply
- Battery pack, charger, and test equipment
- Power supply modules
- Environmental sensors signal conditioning
- Field transmitter-temperature sensors
- Oscilloscopes, digital multimeters, test equipment
- Rackmount server
- HVAC-Heating, Ventilating, and Air Conditioning
- DC Motor control
- Low-side current sensing
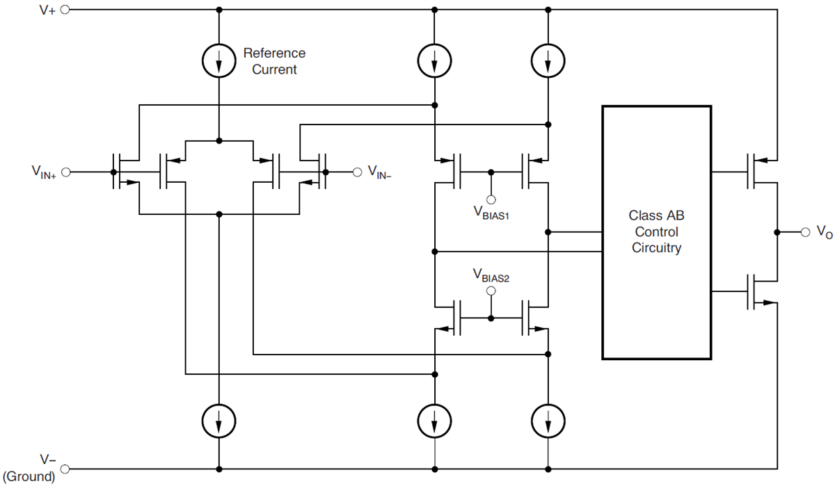
Functional Block Diagram
Publicado: 2018-10-11
| Actualizado: 2023-07-07
