Texas Instruments LM5190/Q1 Automotive Synchronous Buck Controllers

Texas Instruments LM5190/LM5190-Q1 Automotive Synchronous Buck Controller offers Constant-Current Constant-Voltage (CC-CV) regulation and a wide input voltage operating range of 5V to 80V. These ultra-low IQ, synchronous buck DC/DC controllers use a peak current-mode control architecture for easy loop compensation, excellent load and line regulation, and fast transient response. The integrated CC-CV operation provides a seamless transition between CC and CV mode, as well as high regulation accuracy for voltage and current. This CC-CV operation effectively lowers the bill of materials (BOM) count and cost for applications requiring average output current control. Texas Instruments LM5190/LM5190-Q1 automotive synchronous buck controllers feature a 3.5mm x 4.5mm, thermally enhanced, 19-pin VQFN package with wettable flank pins to assist optical inspection during manufacturing. Applications include supercapacitor energy backup, USB power delivery, power tools, and solar energy.

Features

  • AEC-Q100 qualified for automotive applications
  • -40°C to +125°C ambient operating temperature range
  • Wide 5V to 80V input voltage operating range
  • 0.8V to 80V adjustable output voltage, or 5V or 12V fixed output
  • CC-CV operation
    • ±4.5% current regulation accuracy (LM5190-Q1)
    • ±1% voltage regulation accuracy (LM5190-Q1)
    • ±3% current regulation accuracy (LM5190)
    • ±1% voltage regulation accuracy (LM5190)
  • Current monitoring and constant current features
    • Analog voltage proportional to output current (IMON)
    • Programmable average output current limit (ILIM)
    • Dynamic average output current limit (ISET)
  • 2.3µA typical shutdown mode IQ and 15µA typical sleep mode IQ
  • Standard-level MOSFET driver
  • Power-good output voltage status indicator (PGOOD)
  • 100kHz to 2.2MHz programmable switching frequency
  • Optional external clock synchronization
  • Selectable dual random spread spectrum (DRSS) for enhanced EMI performance across low and high-frequency bands
  • Internal slope compensation and internal bootstrap diode
  • Dual-input VCC regulator to reduce power dissipation (BIAS)
  • 3.5mm x 4.5mm, thermally enhanced, 19-pin VQFN package with wettable flank pins

Applications

  • Supercapacitor energy backup
  • USB power delivery
  • E-bikes
  • Power tools
  • Server battery-backup units (BBU)
  • Energy storage systems and solar energy

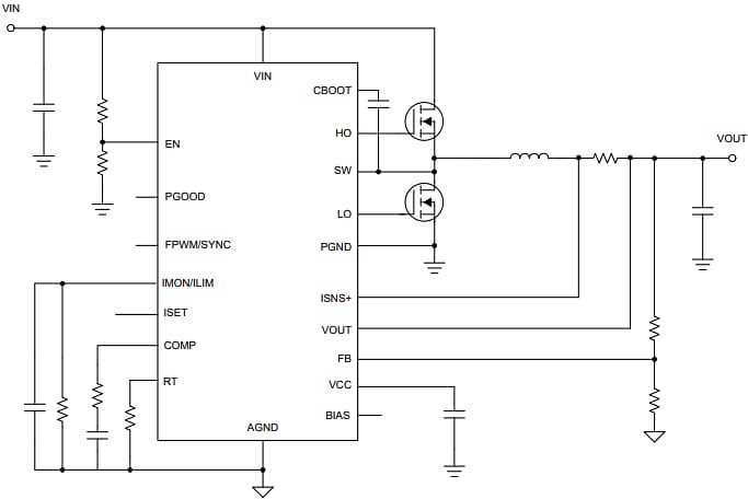
Typical Application Schematic

Application Circuit Diagram - Texas Instruments LM5190/Q1 Automotive Synchronous Buck Controllers
Publicado: 2024-10-16 | Actualizado: 2025-05-06