Texas Instruments LMG341xR050 GaN Power Stage
Texas Instruments LMG341xR050 GaN Power Stage with integrated driver and protection enables designers to achieve new power density levels and efficiency in power electronics systems. The LMG341x’s inherent advantages over silicon MOSFETs include ultra-low input and output capacitance, zero reverse recovery to reduce switching losses by as much as 80%, and low switch node ringing to reduce EMI. These advantages enable dense and efficient topologies like the totem pole PFC.The Texas Instruments LMG341xR050 provides a smart alternative to traditional cascode GaN and standalone GaN FETs by integrating a unique set of features to simplify design, maximize reliability, and optimize the performance of any power supply. Integrated gate drive enables 100V/ns switching with near zero Vds ringing. This feature provides less than 100ns current limiting response self-protects against unintended shoot-through events, overtemperature shutdown prevents thermal runaway, and system interface signals provide self-monitoring capability.
Features
- TI GaN FET reliability qualified with in-application hard-switching accelerated stress profiles
- Enables high-density power conversion designs
- Superior system performance over cascode or standalone GaN FETs
- Low inductance 8mmx8mm QFN package for ease of design and layout
- Adjustable drive strength for switching performance and EMI control
- Digital fault status output signal
- Only +12V unregulated supply is needed
- Integrated gate driver
- Zero common source inductance
- 20ns Propagation delay for MHz operation
- Trimmed gate bias voltage to compensate for threshold variations ensures reliable switching
- 25 to 100V/ns user-adjustable slew rate
- Robust protection
- Requires no external protection components
- Overcurrent protection with less than 100ns response
- Greater than 150V/ns Slew rate immunity
- Transient overvoltage immunity
- Overtemperature protection
- Under voltage lockout (UVLO) Protection on all supply rails
- Robust protection
- LMG3410R050: Latched overcurrent protection
- LMG3411R050: Cycle-by-cycle overcurrent protection
Applications
- High-density industrial and consumer power supplies
- Multi-level converters
- Solar inverters
- Industrial motor drives
- Uninterruptable power supplies
- High-voltage battery chargers
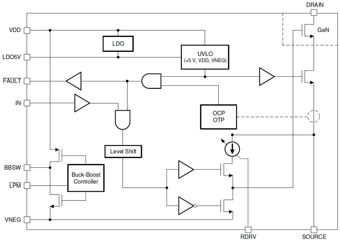
Functional Block Diagram
Publicado: 2020-01-08
| Actualizado: 2024-05-01
