Texas Instruments LM5064 Power Management and Protection IC

Texas Instruments LM5064 Negative Voltage System Power Management and Protection IC with PMBus combines a high performance hot swap controller with a PMBus-compliant SMBus/I²C interface to accurately measure, protect, and control the electrical operating conditions of systems connected to a backplane power bus. TI LM5064 continuously supplies real-time power, voltage, current, temperature, and fault data to the system management host via the SMBus interface. The LM5064 Power Management and Protection IC control block includes a unique hot swap architecture that provides current and power limiting to protect sensitive circuitry during insertion of boards into a live system backplane, or any other "hot" power source. A fast acting circuit breaker prevents damage in the event of a short circuit on the output. TI LM5064 is ideal for use in a variety of applications, including base station power distribution systems, intelligent solid state circuit breakers, and more.

Features

  • -10V to -80V input voltage range:
  • Programmable 26mV or 50mV current limit threshold with power limiting (MOSFET power dissipation limiting)
  • Real-time monitoring of VIN, VOUT, IIN, PIN, VAUX with 12-bit resolution and 1kHz sampling rate
  • Configurable circuit breaker protection for hard shorts
  • Configurable under-voltage and over-voltage protection
  • Remote temperature sensing with a programmable warning and shutdown thresholds
  • Detection and notification of damaged MOSFET condition
  • Power measurement accuracy: ±4.5% over temperature
  • True input power averages dynamic power readings
  • Averaging of VIN, IIN, PIN, and VOUT over programmable interval ranging from 0.001 to 4 seconds

Applications

  • Base Station Power Distribution Systems
  • Intelligent Solid-State Circuit Breaker
  • -24V/-48V Industrial Systems

Typical Application Circuit

Application Circuit Diagram - Texas Instruments LM5064 Power Management and Protection IC

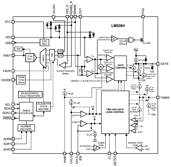
Block Diagram

Block Diagram - Texas Instruments LM5064 Power Management and Protection IC
Publicado: 2012-04-02 | Actualizado: 2020-12-15