Texas Instruments OPAx145 JFET Operational Amplifiers

Texas Instruments OPAx145 JFET Operational Amplifiers are low-power JFET input amplifiers that feature excellent drift, low current noise, and pico-ampere input bias current. These features make these devices suitable for amplifying small signals from high-impedance sensors. The rail-to-rail output swings to modern, single-supply, precision analog-to-digital converters (ADCs) and digital-to-analog converters (DACs). In addition, the input range that includes V– allows designers to simplify power management and take advantage of the single-supply, low-noise JFET architecture.

Features

  • Bandwidth and slew-rate-to-power ratio
    • 5.5MHz Gain-bandwidth product
    • 20V/µs Slew rate
    • 475µA (maximum) Low supply current
  • High precision
    • 150µV (maximum) Very low offset
    • 1µV/°C (maximum) Very low offset drift
  • 2pA Low input bias current
  • Excellent noise performance
    • 7nV/√Hz Very low voltage noise
    • 0.8fA/√Hz Very low current noise
  • Input-voltage range includes V– supply
  • 4.5V to 36V Single-supply operation
  • ±2.25V to ±18V Dual-supply operation

Applications

  • Analog I/O modules
  • Battery-powered instruments
  • Industrial controls
  • Medical instrumentation
  • Photodiode amplifiers
  • Active filters
  • Data acquisition systems
  • Automatic test systems

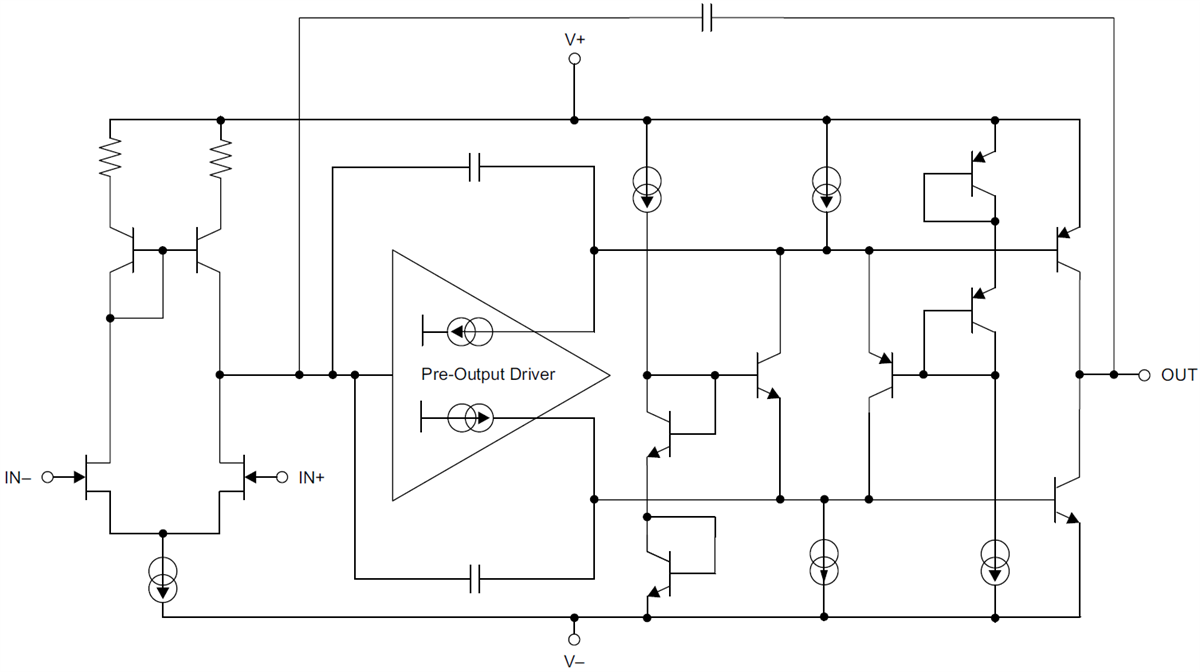
Functional Block Diagram

Block Diagram - Texas Instruments OPAx145 JFET Operational Amplifiers
Publicado: 2017-09-22 | Actualizado: 2022-06-09