Texas Instruments OPA837 Voltage Feedback Operational Amplifiers

Texas Instruments OPA837 Low Power, Precision, 105MHz, Voltage Feedback Operational Amplifiers is unity-gain stable offering among the highest MHz per Mw of bandwidth in contrast to power among precision op-amps. The device achieves 105MHz bandwidth at a gain of 1V/V, using only 600µA on a single 5V supply. A typical (±1σ) drift of ±0.4µV/°C is allowed through the very low trimmed offset voltage of ±130µV (maximum). The OPA837 provides one of the lowest input spot noise levels at 4.7nV/√Hz for the 3mW quiescent power, offering an ideal solution for single-ended, successive-approximation register (SAR) analog-to-digital-converter (ADC) driving applications. These SAR ADC driver applications and reference buffer applications with precision ADCs are supplied with fast charging currents from the very high 50MHz gain-bandwidth OPA837 providing the low output impedance to high frequencies. Packages available for the OPA837 are a 6-pin SOT-23 package (that includes a power shutdown feature) and a 5-pin SC70 package. With a wide temperature range of –40°C to +125°C, the OPA837 is characterized for operation.

Features

  • 105MHz (AV = 1V/V) Bandwidth
  • 600µA Very low (trimmed) supply current
  • 50MHz Gain bandwidth product
  • 105V/µs Slew rate
  • Negative rail input, rail-to-rail output
  • 2.7V to 5.4V Single-supply operating range
  • ±130µV (Max) 25°C Input offset
  • < ±1.6µV/°C (Maximum) input offset voltage drift (DCK package)
  • 4.7nV/√Hz (> 100Hz) Input voltage noise
  • HD2: –120dBc at 2 VPP, 100kHz
  • HD3: –145dBc at 2 VPP, 100kHz
  • 35ns, 0.5V Step to 0.1% Settling time
  • 5µA Shutdown current with fast recovery from shutdown for power scaling applications

Applications

  • 12-Bit to 16-Bit, low-power SAR drivers
  • Precision ADC reference buffers
  • Very-low-power active filters
  • Low-power transimpedance amplifiers
  • Sensor signal conditioning
  • Wearable devices
  • Low-side current sensing

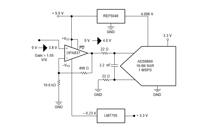
Block Diagram

Block Diagram - Texas Instruments OPA837 Voltage Feedback Operational Amplifiers
Publicado: 2017-11-06 | Actualizado: 2022-07-11