Texas Instruments REF8EVM Evaluation Module

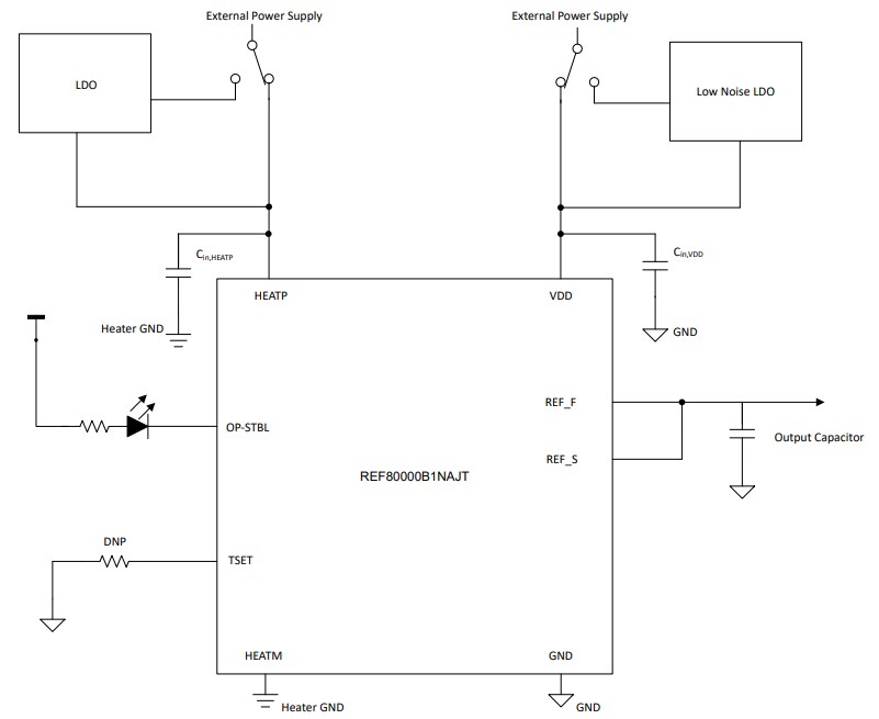
Texas Instruments REF8EVM Evaluation Module is a platform for demonstrating the performance of the REF80 high-precision series reference and internal heater. The TI REF8EVM is engineered for the REF80 in a ceramic LCCC package. The REF80 Temperature-Controlled Buried Zener Reference incorporates a precision 7.6V reference with an internal heater to achieve a low-temperature drift of 0.05ppm/°C. The integrated heater keeps the internal temperature of the die at a constant set point, which allows the reference voltage to stay constant regardless of ambient temperature variations.

Features

  • Choice of powering REF80 directly from the bench power supply or on board LDO
  • Integrated heater for improved performance
  • Output a stable LED to indicate when the heater temperature has settled
  • Many different methods of measuring are available, including banana plugs, unpopulated footprints for binding posts, and SMA connectors
  • Compatible with DAC11001B EVM via SMA

Applications

  • Semiconductor test and ATE
  • Digital multimeter (DMM)
  • Signal generator
  • Battery test
  • Precision data acquisition systems

Setup

Block Diagram - Texas Instruments REF8EVM Evaluation Module

Default Setup

Texas Instruments REF8EVM Evaluation Module

Layout

Texas Instruments REF8EVM Evaluation Module
Publicado: 2025-05-29 | Actualizado: 2025-06-04