Texas Instruments TCAN1167-Q1 Automotive CAN FD SBC

Texas Instruments TCAN1167-Q1 Automotive CAN FD System Basis Chip (SBC) is a high-speed Controller Area Network (CAN) system basis chip (SBC) that meets the physical layer requirements of the ISO 11898-2:2016 high-speed CAN specification. The transceiver supports classical CAN and CAN FD networks up to eight megabits per second (Mbps).

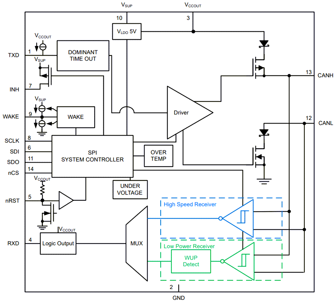
The Texas Instruments TCAN1164-Q1 supports a wide input supply range and integrates a 5V LDO output. The 5V LDO output (VCCOUT) supplies the CAN transceiver voltage internally and additional current externally.

The TCAN1167-Q1 allows for system-level reductions in battery current consumption by selectively enabling the various power supplies that may be present on a system via the INH output pin. This feature allows an ultra-low-current sleep state where power is gated to all system components except for the TCAN1167-Q1 while monitoring the CAN bus. When a wake-up event is detected, the TCAN1167-Q1 initiates system start-up by driving INH high.

Features

  • AEC-Q100 (Grade 1) Qualified for automotive applications
  • Meets the requirements of ISO 11898-2:2016
  • Functional Safety Quality-Managed
    • Documentation available to aid in functional safety system design
  • Wide input operational voltage range
  • Integrated LDO for CAN transceiver supply
    • 5V LDO with 100mA output current capability
  • Classic CAN and CAN FD up to 8Mbps
    • Watchdog timer supporting multiple modes
      • Timeout
      • Window
      • Question and Answer Watchdog (Q&A)
  • Operating modes programable via SPI
    • Normal mode
    • Silent mode
    • Standby mode
    • Low-power sleep mode
  • High-voltage INH output for system power control
  • Local wake-up support via the WAKE pin
  • Advanced CAN bus fault detection support
  • Defined behavior when unpowered
    • Bus and IO terminals are high impedance (no load to operating bus or application)
  • Protection features
    • ±58V CAN bus fault-tolerant
    • Load dump support on VSUP
    • IEC ESD protection
    • Under-voltage and over-voltage protection
    • Thermal shutdown protection
    • TXD dominant state timeout (TXD DTO)
  • Extra-wide junction temperature support
  • Available in the leadless VSON (14) package with wettable flank for improved automated optical inspection (AOI) capability

Applications

  • Advanced driver assistance system (ADAS)
  • Body electronics and lighting
  • Automotive infotainment and cluster
  • Hybrid, electric, and powertrain systems

Functional Block Diagram

Block Diagram - Texas Instruments TCAN1167-Q1 Automotive CAN FD SBC
Publicado: 2022-03-21 | Actualizado: 2025-03-05