Texas Instruments TLV3544-Q1 High-Speed Operational Amplifiers

Texas Instruments TLV3544-Q1 High-Speed Operational Amplifiers (Op Amps) are designed for video and other applications requiring wide bandwidth. This op amp is unity-gain stable and can drive large output currents. The differential gain is 0.02% and the differential phase is 0.09°. The quiescent current is only 4.9mA per channel. The Texas Instruments TLV3544-Q1 quad-channel op amp is optimized for operation on single or dual supplies as low as 2.5V (±1.25V) and up to 5.5V (±2.75V). Common-mode input range extends beyond the supplies. The output swing is within 100mV of the rails, supporting a wide dynamic range.

Features

  • Qualified for automotive applications
  • AEC-Q100 qualified with the following results
    • Device temperature Grade 1 (TA –40°C to +125°C ambient operating temperature range)
    • Device HBM ESD Classification Level 1C
    • Device CDM ESD Classification Level C3
  • 250MHz unity-gain bandwidth 
  • 100MHz GBW wide bandwidth 
  • 150V/µs high slew rate 
  • 7.5nV√Hz low noise 
  • Rail-to-rail I/O
  • > 100mA high output current 
  • Excellent video performance
    • 0.02% differential gain
    • 0.09° differential phase 
    • 0.1dB gain flatness (40MHz)
  • 3pA low input bias current 
  • 5.2mA quiescent current 
  • Thermal shutdown
  • 2.5V to 5.5V supply range 

Applications

  • Current sense amplifiers
  • Inverter and motor control
  • Engine management
  • Battery management
  • Navigation and radio system
  • Urea level and concentration sensor
  • Blind-spot detection
  • Short-to-mid-range radar
  • Surround-view and backup camera video processing
  • Automotive SAR ADC driver for powertrain sensor systems

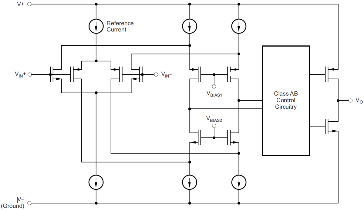
Functional Block Diagram

Block Diagram - Texas Instruments TLV3544-Q1 High-Speed Operational Amplifiers
Publicado: 2018-04-27 | Actualizado: 2022-12-08