Texas Instruments TLV906x/TLV906x-Q1 Low Voltage Op Amps

Texas Instruments TLV906x/TLV906x-Q1 Low Voltage Operational Amplifiers (Op Amps) come with rail-to-rail input and output-swing capabilities. These devices are highly cost-effective solutions for applications where low-voltage operation, a small footprint, and a high capacitive load drive are required. Although the capacitive load drive of the TLV906x is 100pF, the resistive open-loop output impedance makes stabilizing with higher capacitive loads simpler. These op amps are designed specifically for low-voltage operation (1.8V to 5.5V) with performance specifications similar to the OPAx316 and TLVx316 devices. The TLV906x/TLV906x-Q1 family helps simplify system design because the family is unity-gain stable, integrates the RFI and EMI rejection filter, and provides no phase reversal in overdrive conditions. The Texas Instruments TLV906x-Q1 devices are AEC-Q100 qualified for automotive applications.

Features

  • Rail-to-rail input and output
  • ±0.3mV low input offset voltage
  • 10MHz unity-gain bandwidth
  • 10nV/√Hz low broadband noise
  • 0.5pA low input bias current
  • 538µA low quiescent current
  • Unity-gain stable
  • Internal RFI and EMI Filter
  • Operational at supply voltages as low as 1.8V
  • It is easier to stabilize with a higher capacitive load due to resistive open-loop output impedance
  • –40°C to +125°C extended temperature range

Applications

  • E-Bikes
  • Smoke detectors
  • Heating, Ventilating, and Air Conditioning (HVAC)
  • Motor control, such as AC induction
  • Refrigerators
  • Wearable devices
  • Laptop computers
  • Washing machines
  • Sensor signal conditioning
  • Power modules
  • Barcode scanners
  • Active filters
  • Low-side current sensing

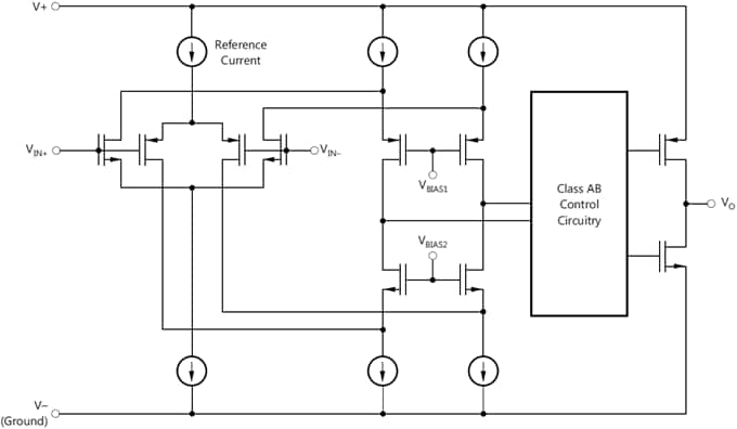
Functional Block Diagram

Block Diagram - Texas Instruments TLV906x/TLV906x-Q1 Low Voltage Op Amps
Publicado: 2018-01-12 | Actualizado: 2025-07-03