Texas Instruments TPS22998EVM Evaluation Module

Texas Instruments TPS22998EVM Evaluation Module is designed to evaluate a two-layer PCB that contains the TPS22998 load switch device. This module with test point connections allows control of the device with user-defined test conditions and makes accurate RON measurements. The TPS22998EVM module operates at a 0.2Vin to 5.5Vin input voltage range. This module comes with access to the VIN, VOUT, ON, and CT pins of the TPS22998 load switch. The TPS22998EVM module features onboard CIN and COUT capacitors and adjustable rise timing.

Features

  • 2.2V to 5.5V VBIAS voltage range
  • 0.2V to 5.5V VIN input voltage range
  • 10A maximum continuous switch current operation
  • Designed to evaluate TPS22998RYZR single channel load switch
  • 4mΩ (typical) low ON-Resistance (RON
  • Adjustable slew rate and fixed quick-output discharge
  • Thermal shutdown

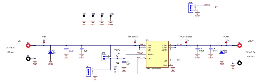
TPS22998EVM Schematic

Texas Instruments TPS22998EVM Evaluation Module
Publicado: 2022-04-27 | Actualizado: 2022-05-27