Texas Instruments TPS2373 High-Power PD Interface

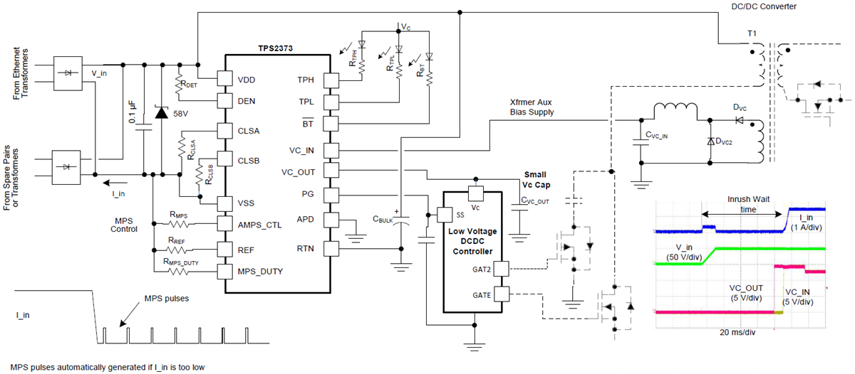
Texas Instruments TPS2373 High-Power PD Interface contains all of the features needed to implement an IEEE802.3at or IEEE802.3bt (draft) (Type 1-4) powered device (PD). The low internal switch resistance allows the TPS2373-4 and TPS2373-3 to support high-power applications up to 90W and 60W, respectively. Assuming a 100-meter CAT5 cable, this translates into 71.3W and 51W at PD input. The TPS2373 operates with enhanced features. The Advanced Startup function for DC-DC results in a simple, flexible, and minimal system cost solution while ensuring that IEEE802.3bt (draft) startup requirements are met. It helps to reduce the size of the low-voltage bias capacitor considerably. It also allows a long DC-DC converter soft-start period and enables the use of a low-voltage PWM controller.

The Automatic MPS function enables applications requiring very low-power standby modes. The Texas Instruments TPS2373 automatically generates the necessary pulsed current to maintain the PSE power. An external resistor is used to enable this functionality and to program the MPS pulsed current amplitude.

Features

  • IEEE 802.3bt (Draft) PD Solution for Type 3 or Type 4 PoE
  • Supports Power Levels for Type-4 (TPS2373-4) 90W and Type-3 (TPS2373-3) 60W Operation
  • Robust 100V Hotswap MOSFET
    • TPS2373-4 (typ.): 0.1Ω, 2.2A Current Limit
    • TPS2373-3 (typ.): 0.3Ω, 1.85A Current Limit
  • Allocated Power Indicator Outputs
  • Advanced Startup for DC-DC
    • Simplifies Downstream DC-DC Design
    • Compliant with PSE Inrush
  • Automatic Maintain Power Signature (MPS)
    • Auto-adjust MPS for Type 1-2 or 3-4 PSE
    • Supports Ultra-Low Power Standby Modes
  • Primary Adapter Priority Input
  • Supports PoE++ PSE
  • -40°C to 125°C Junction Temperature Range
  • 20-lead VQFN Package

Applications

  • IEEE 802.3bt (Draft) Compliant Devices
  • 4PPOE
  • Pass-through System
  • Security Cameras
  • Multiband access points
  • Pico-base Stations
  • Video and VoIP Telephones
  • Systems using Redundant Power Feeds

Simplified Schematic

Schematic - Texas Instruments TPS2373 High-Power PD Interface
Publicado: 2018-05-29 | Actualizado: 2025-07-03