Texas Instruments TPS23861 Quad Port PoE PSE Controllers
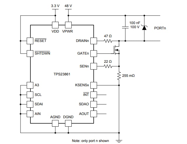
Texas Instruments TPS23861 Quad Port Power-Over-Ethernet PSE Controller is an easy-to-use, flexible, IEEE802.3at PSE solution. As shipped, it automatically manages four 802.3at ports without the need for any external control. The TPS23861 automatically detects Powered Devices (PDs) that have a valid signature, determines power requirements according to classification, and applies power. Two-event classification is supported for type-2 PDs. The TPS23861 supports DC disconnection, and the external FET architecture allows designers to balance size, efficiency, and solution cost requirements. The unique pin-out enables 2-layer PCB designs via logical grouping and clear upper and lower differentiation of I2C and power pins. This device delivers best-in-class thermal performance, Kelvin accuracy, and low-build cost. In addition to automatic operation, the Texas Instruments TPS23861 supports semi auto-mode via I2C control for precision monitoring and intelligent power management. Compliance with the 400ms TPON specification is ensured whether in semi-automatic or automatic mode.Features
- IEEE 802.3at Quad Port PSE Controller
- Auto Detect, Classification
- Auto Turn-On and Disconnect
- Efficient 255mΩ Sense Resistor
- Pin-Out Enables Two-Layer PCB
- 4-Point Detection
- Automatic Mode - As Shipped
- No External Terminal Setting Required
- No Initial I2C Communication Required
- Semi-Automatic Mode - Set by I2C Command
- Continuous Identification and Classification
- Meets IEEE 400-ms TPON Specification
- Fast-Port Shutdown Input
- Optional I2C Control and Monitoring
- Kelvin Current Sensing
- -40°C to 125°C Temperature Range
- TSSOP28 Package 9.8mm x 6.6mm
Applications
- Ethernet Switches and Routers
- Surveillance NVR and DVRs
- Residential Gateways
- PoE Pass-Through Systems
- Wireless Backhaul
Simplified Schematic
Publicado: 2014-10-03
| Actualizado: 2022-03-11
