Texas Instruments TPS543320 3A Synchronous Buck Converter
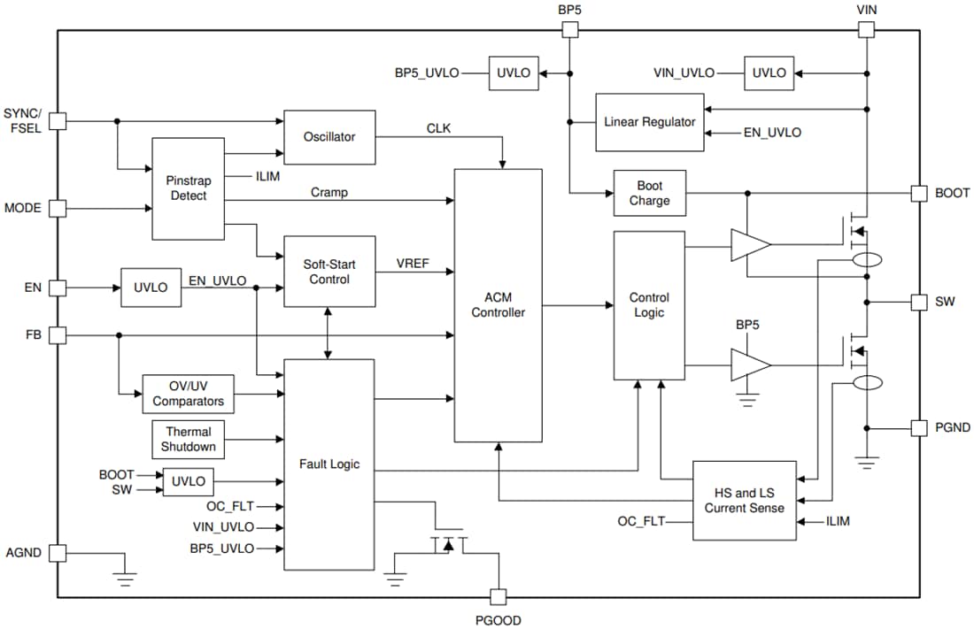
Texas Instruments TPS543320 3A Synchronous Buck Converter employs an internally-compensated, fixed-frequency Advanced Current Mode control. It is capable of providing high efficiency while running at a switching frequency of up to 2.2MHz. The Texas Instruments TPS543320 is in a small 2.5mm × 3mm HotRod™ VQFN package, which, coupled with high efficiency at high frequency, makes it optimal for designs requiring a small solution size. The fixed frequency controller can operate from 500kHz to 2.2MHz. It can be synchronized to an external clock using the SYNC pin. Additional features include a high accuracy voltage reference, selectable soft-start times, monotonic start-up into pre-biased outputs, selectable current limits, adjustable UVLO through the EN pin and a full suite of fault protections.Features
- Fixed-frequency, internally-compensated advanced current mode (ACM) control
- Integrated 25mΩ and 13.9mΩ MOSFETs
- 4V to 18V input voltage range
- 0.5V to 5.5V output voltage range
- Three selectable PWM ramp options to optimize the control loop performance
- Five selectable switching frequencies (500kHz, 750kHz, 1MHz, 1.5MHz, and 2.2MHz)
- Synchronizable to an external clock
- 0.5V, ±0.5% voltage reference accuracy over the full temperature range
- Selectable soft-start times (0.5ms, 1ms, 2ms, and 4ms)
- Monotonic start-up into pre-biased outputs
- Selectable current limits to support 3A and 2A operation
- Enable with adjustable input undervoltage lockout
- Power good output monitor
- Output overvoltage, output undervoltage, input undervoltage, overcurrent, and overtemperature protection
- Pin-to-pin compatible with TPS543820 and TPS543620
- –40°C to 150°C operating junction temperature
- 2.5mm × 3mm, 14-pin VQFN-HR package with 0.5mm pitch
Applications
- Wireless infrastructure and wired communications equipment
- Optical and fiber networks
- Test and measurement
- Medical and healthcare
Functional Block Diagram
Publicado: 2021-01-27
| Actualizado: 2023-10-23
