Texas Instruments TPS543820 Synchronous SWIFT™ Step-Down Converter

Texas Instruments TPS543820 Synchronous SWIFT™ Step-Down Converter is a high-efficiency 18V, 8A synchronous buck converter employing an internally-compensated, fixed-frequency Advanced Current Mode control. It is capable of providing high efficiency while running at a switching frequency of up to 2.2MHz. The Texas Instruments TPS543820 is in a small 2.5mm × 3mm HotRod™ VQFN package, which, when coupled with high efficiency at high frequency, makes it optimal for designs requiring a small solution size. The fixed frequency controller can operate from 500kHz to 2.2MHz and can be synchronized to an external clock using the SYNC pin. Additional features include a high accuracy voltage reference, selectable soft-start times, monotonic start-up into pre-biased outputs, selectable current limits, adjustable UVLO through the EN pin and a full suite of fault protections.

Features

  • Fixed-frequency, internally-compensated advanced current mode (ACM) control
  • Integrated 25mΩ and 6.5mΩ MOSFETs
  • 4V to 18V input voltage range
  • 0.5V to 5.5V output voltage range
  • Three selectable PWM ramp options to optimize the control loop performance
  • Five selectable switching frequencies (500kHz, 750kHz, 1MHz, 1.5MHz, and 2.2MHz)
  • Synchronizable to an external clock
  • 0.5V, ±0.5% voltage reference accuracy over the full temperature range
  • Selectable soft-start times (0.5ms, 1ms, 2ms, and 4ms)
  • Monotonic start-up into pre-biased outputs
  • Selectable current limits to support 8A and 6A operation
  • Enable with adjustable input undervoltage lockout
  • Power good output monitor
  • Output overvoltage, output undervoltage, input undervoltage, overcurrent, and overtemperature protection
  • Pin-to-pin compatible with TPS543620 and TPS543320
  • –40°C to 150°C operating junction temperature
  • 2.5mm × 3mm, 14-pin VQFN-HR package with 0.5mm pitch

Applications

  • Wireless infrastructure and wired communications equipment
  • Optical and fiber networks
  • Test and measurement
  • Medical and healthcare

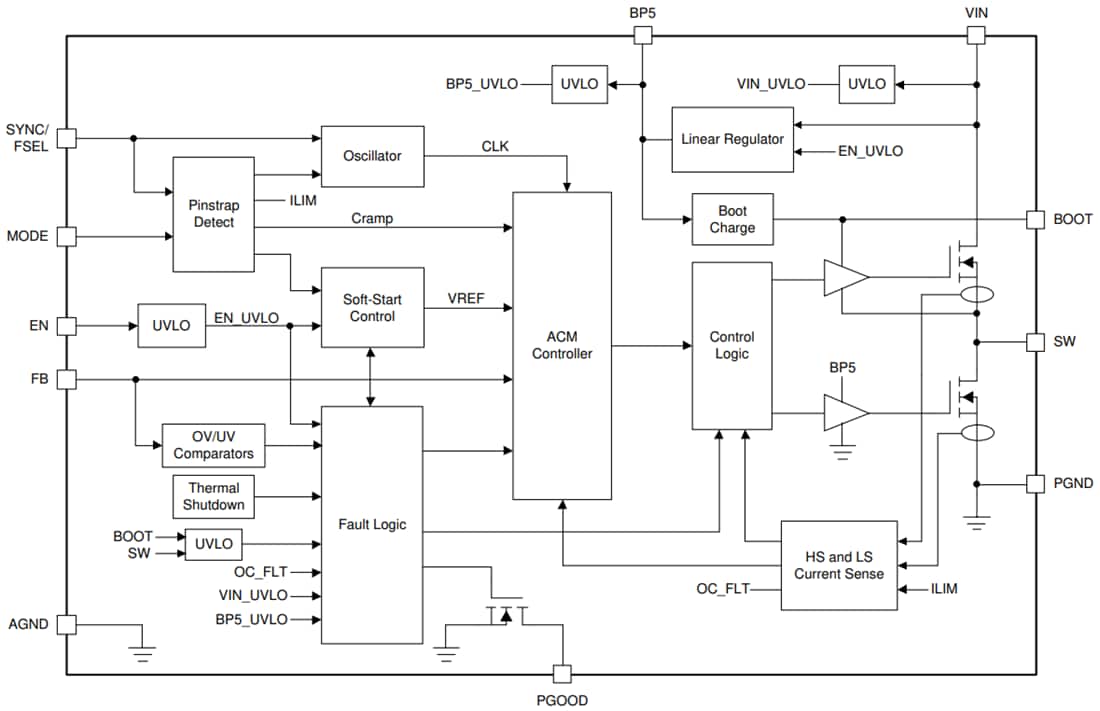
Functional Block Diagram

Block Diagram - Texas Instruments TPS543820 Synchronous SWIFT™ Step-Down Converter
Publicado: 2021-01-20 | Actualizado: 2023-10-23