Texas Instruments TPS543B25TEVM Evaluation Module
Texas Instruments TPS543B25TEVM Evaluation Module is designed to provide a quick setup to evaluate TPS543B25T, a synchronous SWIFT™ step-down converter with a Thermally Enhanced Pack (TEP). This evaluation module includes one design with the TPS543B25T step-down converter and two M2x0.4 threaded spacers. The TPS543B25TEVM evaluation module features low-profile external components and two threaded holes to mount any heat sink on top of the converter. The TPS543B25TEVM uses its exposed-die packaging with any mounted heat sink to minimize die-temperature, lessen thermal derating, and improve system efficiency, especially in high ambient-temperature environments. This evaluation module is used in wireless and wired communication infrastructure equipment, optical and fiber networks, test and measurement, and medical healthcare applications.Features
- Evaluate the TPS543B25T device with two M2x0.4 threaded spacers
- 4V to 18V input voltage range and 12V nominal voltage
- 1V output at 25A
- Screw terminals for supply and load
- Load transient circuit
- SMB connector to measure the output voltage
- Jumper and shunt to enable device
- Low-profile external components and two threaded holes to mount any heat sink with ease
Applications
- Wireless and wired communication infrastructure equipment
- Optical and fiber networks
- Test and measurement
- Medical healthcare
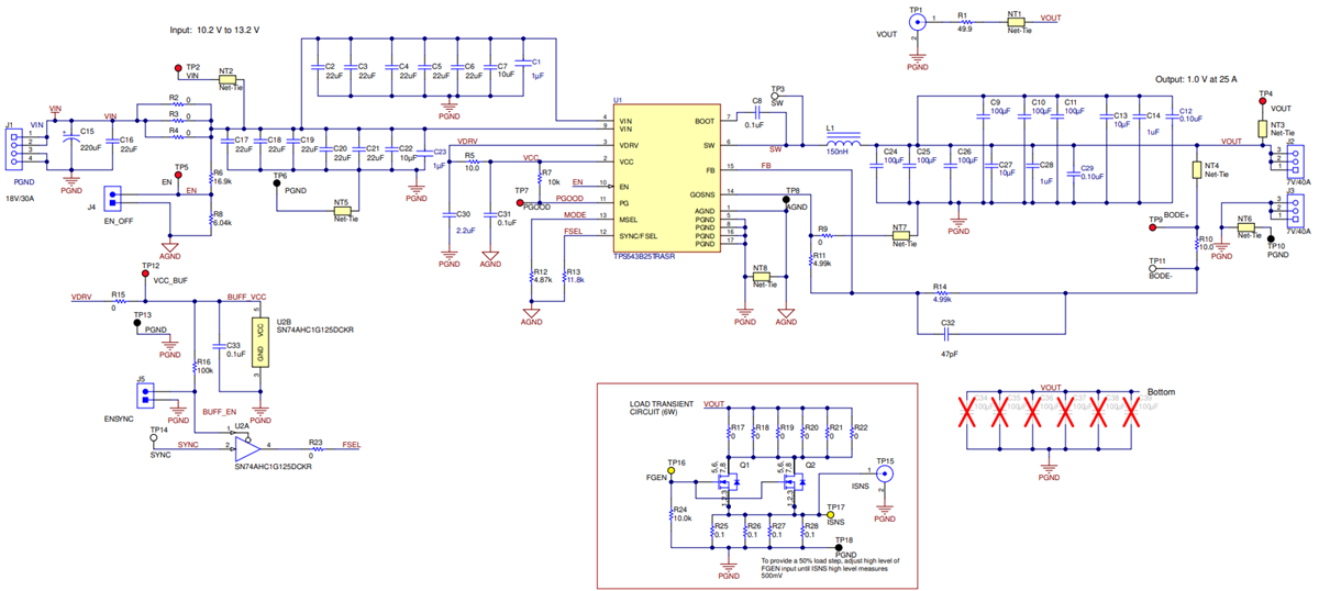
Schematic
Publicado: 2024-01-15
| Actualizado: 2024-09-25
