Texas Instruments TPS62864/TPS62866 Synchronous Step-Down Converters
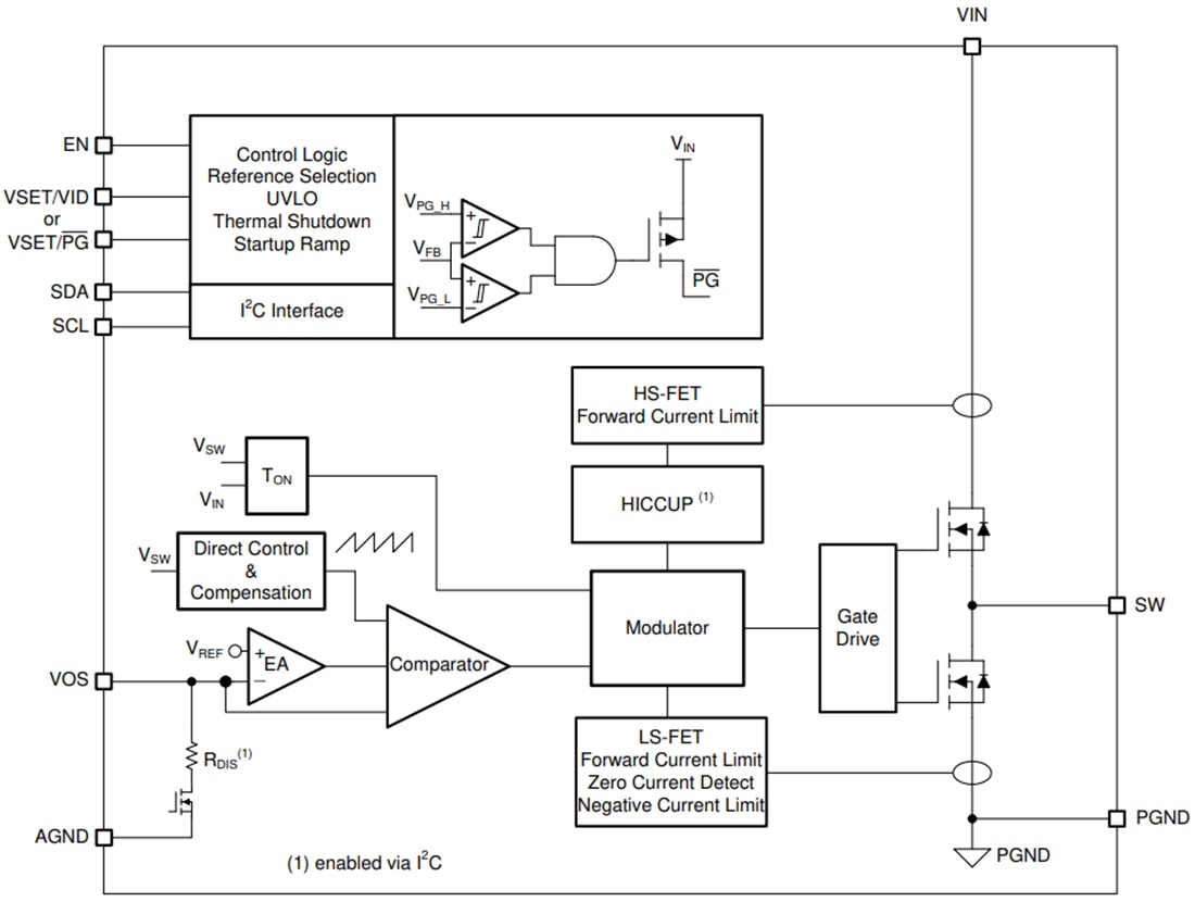
Texas Instruments TPS62864/TPS62866 Synchronous Step-Down Converters are high-frequency synchronous step-down converters with an I2C interface that provides an efficient, adaptive, and high-power-density solution. At medium to heavy loads, the converter operates in PWM mode. It automatically enters Power Save Mode operation at a light load to maintain high efficiency over the entire load current range. The device can also be forced into PWM mode operation for small output voltage ripple. The Texas Instruments TPS62864/TPS62866 DCS-control architecture achieves excellent load transient performance and tight output voltage accuracy. Via the I2C interface and a dedicated VID pin, the output voltage is quickly adjusted to adapt the power consumption of the load to the ever-changing performance needs of the application.Features
- 7mΩ and 6.5mΩ internal power MOSFETs
- >90% efficiency (0.9V output)
- DCS-control topology for fast transient response
- 1% output voltage accuracy
- 4µA operating quiescent current
- 2.4V to 5.5V input voltage range
- 2.4MHz switching frequency
- Power good indicator pin option
- Selection by an external resistor
- Start-up output voltage
- I2C slave address
- Selection by I2C interface
- Power save mode or forced PWM mode
- Output discharge
- Hiccup or latching short-circuit protection
- Output voltage ramp speed
- VID pin for dynamic voltage scaling (DVS)
- Thermal pre-warning and thermal shutdown
- I2C-compatible interface up to 3.4Mbps
- Available in 1.05mm x 1.78mm x 0.5mm 15-pin WCSP package with 0.35mm pitch
Applications
- Core supply for FPGAs, CPUs, ASICs, or video chipsets
- Camera modules
- Solid-state drives
- Optical modules
Functional Block Diagram
Publicado: 2020-05-21
| Actualizado: 2024-06-18
