Texas Instruments TPS62869EVM-118 Evaluation Module

Texas Instruments TPS62869EVM-118 Evaluation Module is configured to evaluate the operation of the TPS628691, TPS628692, TPS628681, and TPS628692 devices. The TPS62869x are 6A, Step-Down Converters with DCS-Control™in a small 1.5mm by 2.5mm QFN package solution.

The TI TPS62869EVM-118 Evaluation Module creates output voltages between 0.4V and 1.675V with 1% accuracy output voltages from higher input voltages between 2.4V and 5.5V to a regulated 0.9V output voltage.

Features

  • 2.4V to 5.5V input voltage range
  • 0.4V to 1.675V programmable output voltage via I2C
  • 6A output current

Board Layout

Texas Instruments TPS62869EVM-118 Evaluation Module

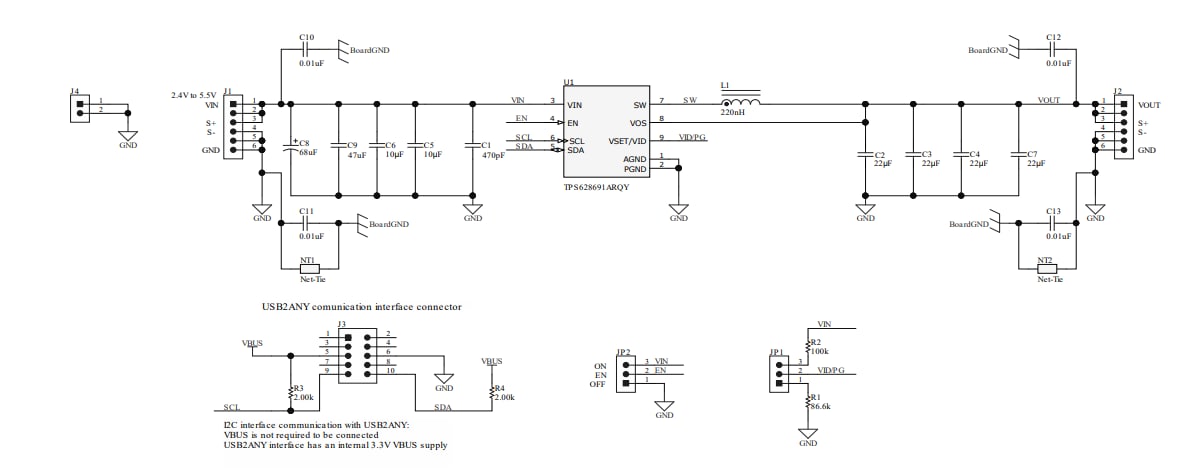
Schematic

Schematic - Texas Instruments TPS62869EVM-118 Evaluation Module

Quick Connection Overview

Texas Instruments TPS62869EVM-118 Evaluation Module
Publicado: 2020-10-21 | Actualizado: 2024-09-05