Texas Instruments TPS65132 Dual Output Power Supply
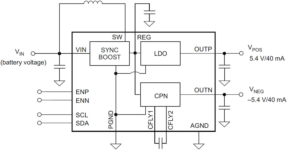
Texas Instruments TPS65132 Dual Output Power Supply is designed to supply positive/negative driven applications. The device uses a single inductor scheme for both outputs to provide the user with the smallest solution size, a small bill of material, and high efficiency. The devices offer line and load regulation at low noise. With its input voltage range of 2.5V to 5.5V, it is optimized for products powered by single-cell batteries (Li-Ion, Ni-Li, Li-Polymer) and fixed 3.3V and 5V rails. The Texas Instruments TPS656132 provides 80mA and 150mA output current options with programmability to 40mA.Features
- 2.5V to 5.5V input voltage range
- 4V to 6V (0.1V step) VPOS boost converter
- –6V to –4V (0.1V step) VNEG inverting buck-boost converter
- 80mA or 150mA maximum output current
- Outstanding combined efficiency
- > 85% at IOUT > 10mA
- > 90% at IOUT > 40mA
- Excellent performance
- Outstanding transient response
- 1% output voltage accuracy over full temperature range
- I2C interface
- Programmable power-up / -down sequencing options
- Flexible output voltage programming
- Programmable active output discharge
- > 1000x programmable non-volatile memory
- Under-voltage lock-out and thermal protection
- Two package options
- 15-Ball CSP package
- 20-Pins QFN package
Applications
- Small, medium-size bipolar LCD displays
- Smartphone, tablet
- Camera, GPS
- Home automation, point-of-sales
- Wearables (smartwatch, activity tracker)
- General split-rail power supply
- Differential audio, headphone amplifier
- Instrumentation, operational amplifier, comparator
- DAC / ADC
Functional Block Diagram
Publicado: 2017-06-14
| Actualizado: 2022-05-26
