Texas Instruments TPS92512 2.5A Step-Down Buck Current Regulators
Texas Instruments TPS92512 2.5A Step-Down Buck Current Regulators are a step-down regulator that has an integrated MOSFET built-in to drive high current LEDs. These are available with 42V and 60V (HV) input ranges. These devices operate at a user-selected fixed-frequency with peak-current mode control. Because of this, they deliver an excellent line and load regulation. The TPS92512 LED drivers feature separate inputs for analog and pulse width modulation (PWM) dimming. This provides no-compromise brightness control achieving contrast ratios of greater than 10:1 and greater than 100:1, respectively. The PWM input is compatible with low-voltage logic standards for easy interface to a broad range of microcontrollers.Features
- Integrated 200mΩ high-side MOSFET
- 4.5V to 42V Input voltage range (4.5V to 60V for the TPS92512HV)
- 0V to 300mV Adjustable voltage reference
- ±5% LED Current accuracy
- 100kHz to 2MHz Switching frequency range
- Dedicated PWM dimming input
- Adjustable undervoltage-lock-out
- Overcurrent protection
- Overtemperature protection
- MSOP-10 Package with PowerPAD™
Applications
- Street lighting
- Emergency/exit lighting
- General industrial and commercial illumination
- Retail lighting
- Appliance lighting
- Transportation lighting
- Channel letters
- Light bars
Additional Resource
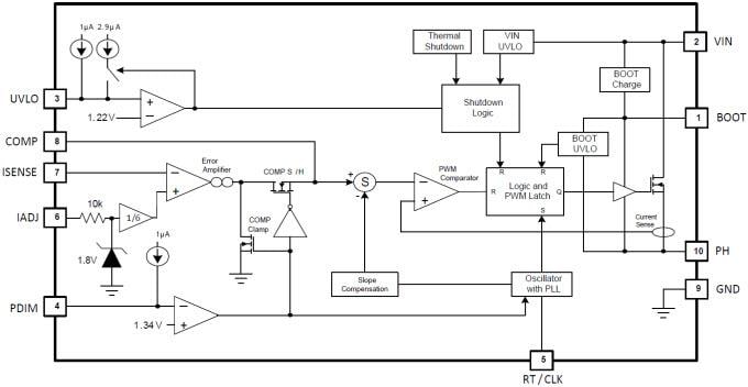
Functional Block Diagram
Publicado: 2015-03-20
| Actualizado: 2022-03-11
