Texas Instruments UC284xL/UC284xL-Q1 PWM Controllers

Texas Instruments UC284xL/UC284xL-Q1 PWM Controllers are pin-for-pin compatible control devices, an upgraded version of the UC284xAQ/UC284xA-Q1. The controllers supply features to control current-mode or switched-mode power supplies, including a higher VCC range at 36V, a lower start-up current at 0.25mA, a tighter operating current tolerance at 15mA max, and faster response on cycle-by-cycle current protection at 100ns.

The TI UC284xL-Q1's robust output driver offers a shorter rise and fall time at 75ns max to decrease switching loss and more powerful driver capabilities with a lower output low level farther from the FETs threshold voltage.

Features

  • Improved output driver and lower operating/start-up current from UC284xAQ/UC284xA-Q1
  • Optimized for off-line and DC-DC converters
  • Low start-up current (<0.5mA)
  • Trimmed oscillator discharge current
  • Automatic feedforward compensation
  • Pulse-by-pulse current limiting
  • Enhanced load response characteristics
  • Undervoltage lockout with hysteresis
  • Double pulse suppression
  • High-current totem pole output
  • Internally-trimmed bandgap reference
  • Up to 500kHz operation
  • Functional safety-capable document is available to aid functional safety system design
  • AEC-Q100 qualified (UC284xA-Q1) with the following results
    • -40°C to 125°C device temperature grade 1
    • ±2kV device HBM classification level 2
    • ≥1000V device CDM classification level C6

Applications

  • Switch-mode power supplies (SMPS)
  • DC-DC converters
  • Power modules
  • Industrial PSU
  • Battery-operated PSU
  • Traction inverter bias supply
  • OBC and DC/DC converter isolated bias supply
  • HVAC compressor module isolated power supply

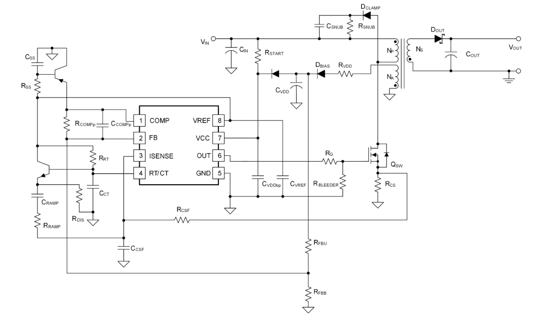
Typical Automotive Application

Application Circuit Diagram - Texas Instruments UC284xL/UC284xL-Q1 PWM Controllers

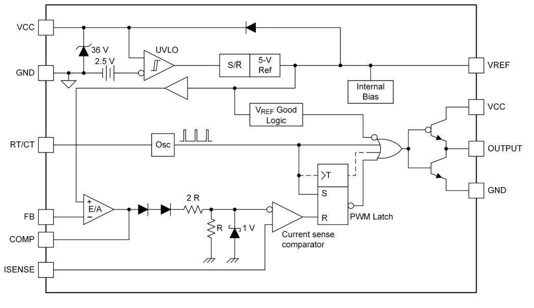
Functional Block Diagram

Block Diagram - Texas Instruments UC284xL/UC284xL-Q1 PWM Controllers
Publicado: 2025-05-14 | Actualizado: 2025-05-29