Texas Instruments UCC5713x/UCC5713x-Q1 Low-Side Gate Drivers
Texas Instruments UCC5713x/UCC5713x-Q1 High-Speed Low-Side Gate Drivers are single-channel, high-performance, low-side gate drivers capable of effectively driving MOSFET, IGBT, and SiC power switches. The UCC5713x/UCC5713x-Q1 has a typical peak drive strength of 3A.
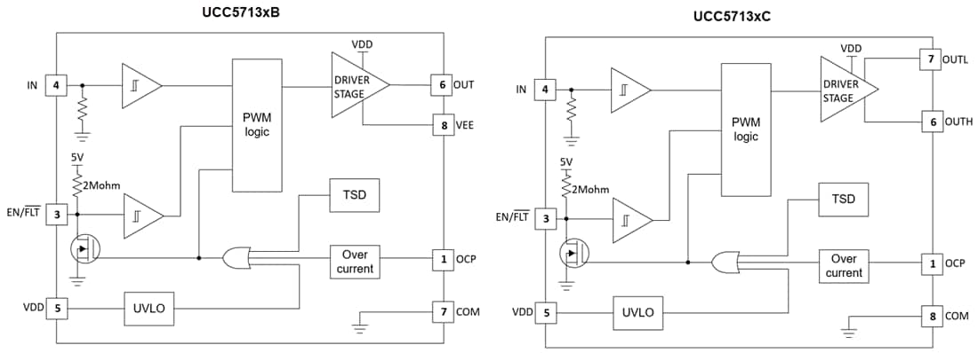
The Texas Instruments UCC5713x provides the overcurrent protection with the OCP pin. When an overcurrent signal is detected on the OCP pin, the internal circuit pulls down the EN/FLT pin to report a fault and force the OUT to the low stage. An external pull-up circuit on the EN/FLT is required for normal driver operation. Pulling the EN/FLT low will disable the driver. The EN/FLT would also report the under-voltage lockout (UVLO) fault on VDD and the over-temperature fault. The UCC5713x provides both 8V and 12V UVLO options for SiC and IGBT applications.
Features
- Typical 3A sink, 3A source output currents
- 500mV over-current protection (OCP) threshold
- Single pin for fault output and enable
- Programmable fault clear time and overcurrent detection response time
- Absolute maximum VDD voltage of 30V
- Tight UVLO threshold for bias flexibility
- Typical 26ns propagation delay
- Self-protect driver with thermal shutdown function at 180°C
- Available in a 5mm x 4mm SOIC-8 package
- Operating junction temperature range of –40°C to 150°C
Applications
- Digital controlled power factor correction (PFC)
- Air conditioner
- Home appliances
- Motor drives
- General-purpose low-side gate driver for single-ended topologies
Additional Resources
Functional Block Diagrams
