Torex Semiconductor XC6230 Multifunction 2A High Speed LDO Regulators

Torex Semiconductor XC6230 Multifunction 2A High-Speed LDO Regulators are low on-resistance/low dropout voltage, highly precise, low noise, and high PSRR. These XC6230 regulators offer a built-in 0.17Ω low ON-resistance Pch driver transistor which can output up to a 2.0A maximum output current. The stable output can be obtained even when the dropout voltage is small, which makes it ideal for a battery voltage or the end stage of a DC/DC converter. The 2A high-speed LDO regulators output voltage can set output voltage value from 1.2V to 5.0V by connecting the external resistors to VOFB terminal. This XC6230 features an over-current protection circuit, in-rush current prevention circuit, reverse current protection circuit, thermal shutdown circuit, and a phase compensation circuit. Typical applications of XC6230 regulators include industrial equipment, mobile modules, and wireless modules.

Features

  • 2.0A output current
  • 0.3A to 2.5A current limit setting range
  • 0.17V at IOUT = 1.0A/VOUT_SET = 3.3V dropout voltage (USP-6C)
  • 0.23V at IOUT = 1.0A/VOUT_SET = 3.3V dropout voltage (SOP-8FD)
  • 1.7V to 6.0V input voltage range
  • 1.2V ±1.0% adjustable output voltage accuracy
  • 1.2V to 5.0V output voltage setting range
  • 45μA supply current
  • -40°C to 105°C operating ambient temperature
  • Protection function:
    • Thermal shutdown (150°C detection temperature and 125°C release temperature) current limit
  • Addition function:
    • Reverse current protection
    • Inrush current protection
    • Output voltage adjustable
    • CL discharge (A/H type)
    • Current limit adjustable
  • Output capacitor:
    • 4.7μF ceramic capacitor
  • USP-6C and SOP-8FD packages
  • EU RoHS directive compliant and Pb free environment-friendly features

Applications

  • Industrial equipment
  • Mobile modules
  • Wireless modules

Application Circuit Diagram

Application Circuit Diagram - Torex Semiconductor XC6230 Multifunction 2A High Speed LDO Regulators

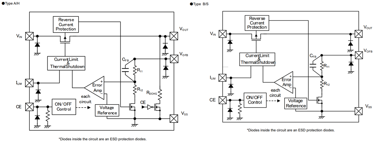
Block Diagram

Block Diagram - Torex Semiconductor XC6230 Multifunction 2A High Speed LDO Regulators
Publicado: 2022-08-23 | Actualizado: 2022-09-07